´Ó±ê×¼ÖÐÀ´ µ½±ê×¼ÖÐÈ¥Ø×¯ÏÐÓÎÏ·ÈÙ»ñ3ÏîÍøÂçÇå¾²¹ú¼Ò±ê×¼ÓÅÒìʵ¼ù°¸Àý½±
4ÔÂ20ÈÕ£¬£¬£¬£¬ÌìÏÂÐÅÏ¢Çå¾²±ê×¼»¯ÊÖÒÕίԱ»á£¨¼ò³Æ¡°ÐŰ²±êί¡±£©Ðû²¼ÁËÐŰ²±êί20ÖÜÄêÍøÂçÇå¾²¹ú¼Ò±ê×¼ÓÅÒìʵ¼ù°¸Àý»ñ½±Ãûµ¥£¬£¬£¬£¬×¯ÏÐÓÎÏ·3Ïî°¸ÀýËùÓлñ½±£¬£¬£¬£¬Î»¾ÓÍø°²ÆóÒµ»ñ½±ÊýĿ֮Êס£¡£¡£´Ë´ÎÊǼÌ2020Äê¡¶¡°¸ðÖÞ°ÓË®Á¦·¢µç³§¹¤¿ØÏµÍ³Çå¾²·À»¤ÏîÄ¿¡±ÖеÄÍøÂçÇå¾²¹ú¼Ò±ê×¼Ó¦ÓÃʵ¼ù¡·ºóÔٴλñ½±£¬£¬£¬£¬×¯ÏÐÓÎÏ·ÍøÂçÇå¾²±ê׼ʵ¼ùÄÜÁ¦»ñȨÍþ»ú¹¹¸ß¶ÈÈϿɺͳä·ÖÒ»¶¨¡£¡£¡£

ͼԴ£ºÐŰ²±êί
ÌìÏÂÐÅÏ¢Çå¾²±ê×¼»¯ÊÖÒÕίԱ»áίԱ¡¢×¯ÏÐÓÎÏ·¶Ê³¤¼æCEOÀîѩӨ²©Ê¿ÔÚÈ¥ÄêÐŰ²±êί2021ÄêµÚÒ»´ÎÊÂÇé×é¡°¾Û»áÖÜ¡±È«Ìå¾Û»áÉÏÔøÌåÏÖ£¬£¬£¬£¬ÍøÂçÇå¾²Á¢Òìʵ¼ùÒª´Ó±ê×¼ÖÐÀ´¡¢µ½±ê×¼ÖÐÈ¥£¬£¬£¬£¬ÒÔÖ´·¨¼°±ê׼Ϊ»ù´¡Êµ¼ùÍøÂçÇå¾²±£»£»£»£»¤£¬£¬£¬£¬ÔÚʵ¼ùÖÐ̽Ë÷¿ÉÐеÄÍøÂçÇå¾²ÒªÁì¼°¹¤¾ß£¬£¬£¬£¬ÒÔʵ¼ùÂÄÀúÔö½ø±ê×¼µÄһֱˢС¢ÌáÉý¡£¡£¡£
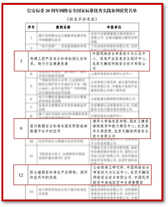
ΪÔöÇ¿±ê×¼Ðû¹áʵÑ飬£¬£¬£¬Ôö½øÍøÂçÇå¾²¹ú¼Ò±ê×¼Ó¦ÓÃÍÆ¹ã£¬£¬£¬£¬Ê©Õ¹±ê×¼ÔÚ¹ú¼ÒÍøÂçÇå¾²ÊÂÇéÖеĻù´¡ÐÔ¡¢¹æ·¶ÐÔ¡¢ÒýÁìÐÔ×÷Ó㬣¬£¬£¬ÐŰ²±êί×éÖ¯¿ªÕ¹ÁËÐŰ²±êί20ÖÜÄêÍøÂçÇå¾²¹ú¼Ò±ê×¼ÓÅÒìʵ¼ù°¸ÀýÆÀÑ¡Ô˶¯¡£¡£¡£¾°¸ÀýÕ÷¼¯¡¢ÐÎʽÉó²é¡¢ÊÖÒÕ³õÉó¡¢×ÛºÏÆÀÉó¡¢¹«Ê¾±¨ÅúµÈ»·½Ú£¬£¬£¬£¬ ׯÏÐÓÎÏ·ÅäºÏÉ걨µÄ¡¶¹¹½¨¹¤¿Ø²úÆ·Çå¾²±ê×¼¼ì²âÈÏ֤ϵͳ£¬£¬£¬£¬ÖúÁ¦ÐÐÒµ¿µ½¡Éú³¤¡·¡¢¡¶Ò½ÁÆÊý¾ÝÇå¾²±ê×¼ÔÚ¹ú¼Ò¸Îµ¨¼²²¡Êý¾Ýƽ̨ÖеÄÓ¦Óá·¡¢¡¶·À»ðǽ¹ú¼Ò±ê×¼ÔÚ²úÆ·ÑÐÖÆ¡¢²âÆÀºÍÓ¦ÓÃÖеÄʵ¼ù¡·3Ïî°¸ÀýËùÓлñ½±¡£¡£¡£
¡¶¹¹½¨¹¤¿Ø²úÆ·Çå¾²±ê×¼¼ì²âÈÏ֤ϵͳ£¬£¬£¬£¬ÖúÁ¦ÐÐÒµ¿µ½¡Éú³¤¡·°¸Àý
¸Ã°¸ÀýÊÇÓÉÖйúÍøÂçÇå¾²Éó²éÊÖÒÕÓëÈÏÖ¤ÖÐÐÄ¡¢ÐÅÏ¢¹¤ÒµÐÅÏ¢Çå¾²²âÆÀÖÐÐÄ¡¢±±¾©×¯ÏÐÓÎÏ·ÍøÂçÇå¾²ÊÖÒÕÓÐÏÞ¹«Ë¾ÁªºÏÉ걨£¬£¬£¬£¬Æ¾Ö¤¹ú¼Ò±ê×¼¿ªÕ¹Á˹¤¿ØÇå¾²²úÆ·µÄÑÐÖÆÉú²ú¡¢¼ì²âÄ¥Á·ºÍÈÏÖ¤ÊÂÇ飬£¬£¬£¬ÎªÖþÀι¤ÒµÐÅÏ¢Çå¾²·ÀµØ¡¢ÖúÁ¦ÍøÂçÇå¾²ÐÐÒµ¿µ½¡Éú³¤Ê©Õ¹ÁËÖ÷Òª×÷Óᣡ£¡£

ׯÏÐÓÎÏ·ÔÚ¹¤Òµ¿ØÖÆÍøÂçÇå¾²ÁìÓòʼÖÕ¼á³Ö×ÔÖ÷Á¢Ò죬£¬£¬£¬´Ó¹¥¿Ë½¹µãÊÖÒÕÈëÊÖ£¬£¬£¬£¬Ò»Ö±Á¢ÒìÓâÔ½£¬£¬£¬£¬Á¦ÕùÔÚÇå¾²ÄÜÁ¦¹¹½¨¡¢ÏȽø²úÆ·Ñз¢¡¢ÁìÏÈÊÖÒÕ̽Ë÷¡¢¹ú¼Ò±ê×¼ÖÆ¶©Óë½â¾ö¼Æ»®Êµ¼ùµÈ·½Ã棬£¬£¬£¬Âäʵ¹¤Òµ¿ØÖÆÍøÂçÇå¾²Éú³¤Æ«ÏòÓëÓ¦ÓÃÄÜÁ¦£¬£¬£¬£¬ÌáÉý¹¤Òµ¿ØÖÆÍøÂçÇå¾²ÕûÌåˮƽ£¬£¬£¬£¬´òÔ칤ҵ¿ØÖÆÇå¾²²úƷϵͳ¡£¡£¡£
ÔÚÈüµÏÕÕÁÏÐû²¼¡¶Öйú¹¤¿ØÇå¾²Êг¡Éú³¤°×ƤÊé2021¡·ÖУ¬£¬£¬£¬×¯ÏÐÓÎÏ·Ê®¿î¹¤¿ØÇå¾²²úÆ·/ЧÀͶÀ¼ÒÖÜÈ«ÈëÑ¡¾ºÕùÃûÌÃÏòµ¼ÕßÐÐÁУ¬£¬£¬£¬ÊÇΨÖðÒ»¼ÒÈ«ÖÖ±ðÈëΧµÄ³§ÉÌ£¬£¬£¬£¬ÈëΧ²úÆ·º¸Ç¹¤¿Ø·À»ðǽ¡¢¹¤¿ØÎó²îɨÃè¡¢¹¤¿ØÍøÕ¢¡¢¹¤¿ØÖ÷»úÎÀÊ¿¡¢¹¤¿ØÈëÇÖ¼ì²âÓëÉ󼯡¢¹¤¿ØÇå¾²¼à²âÉ󼯡¢¹¤¿Ø¼¯ÖÐÖÎÀí¡¢¹¤¿ØÌ¬ÊƸÐÖª¡¢¹¤¿Ø°Ð³¡ºÍ¹¤¿ØÇ徲ЧÀÍ¡£¡£¡£
ÃæÁÙ¹¤Òµ»¥ÁªÍøÇå¾²ÍþвÓëÌôÕ½£¬£¬£¬£¬×¯ÏÐÓÎÏ·ÒÀÍÐÊ®Óà¿î¹¤¿ØÇå¾²²úÆ·ÓëЧÀÍ£¬£¬£¬£¬ÒÔ¹¤ÒµÐÐΪ»ùÏßΪ׼Ôò£¬£¬£¬£¬¹¹½¨°üÀ¨Çå¾²·À»¤¼ì²â¡¢Çå¾²Ì¬ÊÆÆÊÎöÒÔ¼°Ç徲ЧÀÍÏìÓ¦µÈÊÖÒÕÊÖ¶ÎÏàÁ¬ÏµµÄ¶¯Ì¬±Õ»·½â¾ö¼Æ»®ÏµÍ³£¬£¬£¬£¬²¢ÔÚµçÁ¦¡¢Ê¯ÓÍ¡¢¹ìµÀ½»Í¨¡¢Ò±½ð¡¢ÃºÌ¿¡¢»úÐµÖÆÔìµÈ 32 ¸öÐÐÒµ»ñµÃÆÕ±éÓ¦Óᣡ£¡£
¡¶Ò½ÁÆÊý¾ÝÇå¾²±ê×¼ÔÚ¹ú¼Ò¸Îµ¨¼²²¡Êý¾Ýƽ̨ÖеÄÓ¦Óá·°¸Àý
¸Ã°¸ÀýÊÇÔÚ¹ú¼ÒÎÀÉú¿µ½¡Î¯Ö¸µ¼Ï£¬£¬£¬£¬ÓÉÇ廪´óѧÁÙ´²Ò½Ñ§Ôº¡¢¹ú¼ÒÎÀ½¡Î¯¼ÌÐø½ÌÓýºÍÄÜÁ¦½¨ÉèÖÐÐÄ¡¢±±¾©Ç廪³¤¸ýÒ½Ôº¡¢±±¾©×¯ÏÐÓÎÏ·ÍøÂçÇå¾²ÊÖÒÕÓÐÏÞ¹«Ë¾ÁªºÏÉ걨£¬£¬£¬£¬ÒÀÍÐÇ廪ÊýÖÇҽѧƽ̨¿ªÕ¹Êý¾Ý¿â½¨É裬£¬£¬£¬Æ¾Ö¤Êý¾ÝÇå¾²¹ú¼Ò±ê×¼¾ÙÐÐÇå¾²°ü¹Ü½¨É裬£¬£¬£¬ÊµÑéÒ½ÁÆÊý¾ÝµÄÈ¥±êʶ»¯ºÍ·Ö¼¶Ó¦Óô¦Öóͷ££¬£¬£¬£¬Ö¸µ¼Éç»áÖ÷Ìå¶Ô¿µ½¡Ò½ÁÆÊý¾ÝµÄ¼ÛÖµÍÚ¾òºÍÁ¢ÒìÓ¦Óᣡ£¡£

Ϊ¹á³¹¡¶¹úÎñÔº°ì¹«Ìü¹ØÓÚÔö½øºÍ¹æ·¶¿µ½¡Ò½ÁÆ´óÊý¾ÝÓ¦ÓÃÉú³¤µÄÖ¸µ¼Òâ¼û¡·µÄÏà¹ØÒªÇ󣬣¬£¬£¬³ä·ÖÑéÕ¹¿µ½¡Ò½ÁÆ´óÊý¾ÝÔÚ¹ú¼ÒÕ½ÂÔ×ÊÔ´ÖеÄ×÷Ó㬣¬£¬£¬¹ú¼ÒÎÀÉú¿µ½¡Î¯ÁªºÏ¶à¼Òµ¥Î»ÅäºÏÍÆ½ø¹ú¼Ò¸Îµ¨¼²²¡Êý¾Ýƽ̨µÄ½¨ÉèÔËÓª£¬£¬£¬£¬ÆäÖУ¬£¬£¬£¬×¯ÏÐÓÎÏ·ÊǼÓÈëÆ½Ì¨½¨ÉèµÄΨÖðÒ»¼ÒÍøÂçÇå¾²ÆóÒµ¡£¡£¡£
ׯÏÐÓÎÏ·ÒÀ¾Ý¹ú¼ÒÊý¾ÝÇå¾²±ê×¼¡¢Ò½ÁÆÐÐÒµÊý¾ÝÇå¾²±ê×¼¼°¹ú¼ÒÆ·¼¶±£»£»£»£»¤Ïà¹Ø±ê×¼ÒªÇ󣬣¬£¬£¬×ñÕÕÆ·¼¶±£»£»£»£»¤¡°Ò»ÆäÖÐÐÄ¡¢ÈýÖØ·À»¤¡±µÄÖ¸µ¼Í·ÄÔ£¬£¬£¬£¬Á¬Ïµ¹ú¼Ò¸Îµ¨¼²²¡Êý¾Ýƽ̨µÄÔËÐÐÇéÐΣ¬£¬£¬£¬ÒÔÊý¾ÝΪ½¹µã´ÓÇå¾²Í¨Ñ¶ÍøÂç¡¢Çå¾²ÅÌËãÇéÐΡ¢Çå¾²ÇøÓò½çÏߺÍÇå¾²ÖÎÀíÖÐÐÄËĸö·½Ãæ¾ÙÐÐÇå¾²½¨É裬£¬£¬£¬´òÔì¿ÆÑ§ÊÊÓõÄÊý¾ÝÇå¾²·À»¤ÏµÍ³£¬£¬£¬£¬Îª¿µ½¡Ò½ÁÆÊý¾ÝÊÕÂÞ¡¢´«Êä¡¢´æ´¢¡¢´¦Öóͷ£¡¢½»Á÷ºÍÏú»ÙÈ«Àú³ÌÌṩÕûÌåÇå¾²ÄÜÁ¦£¬£¬£¬£¬Îª¹ú¼Ò¿µ½¡Ò½ÁÆÁìÓòÊý¾ÝÇå¾²±£¼Ý»¤º½¡£¡£¡£
¡¶·À»ðǽ¹ú¼Ò±ê×¼ÔÚ²úÆ·ÑÐÖÆ¡¢²âÆÀºÍÓ¦ÓÃÖеÄʵ¼ù¡·°¸Àý
¸Ã°¸ÀýÊÇÓɹ«°²²¿µÚÈýÑо¿Ëù¡¢ÖйúÍøÂçÇå¾²Éó²éÊÖÒÕÓëÈÏÖ¤ÖÐÐÄ¡¢±±¾©×¯ÏÐÓÎÏ·ÍøÂçÇå¾²ÊÖÒÕÓÐÏÞ¹«Ë¾ºÍÖйúÃñÓú½¿ÕÖÐÄϵØÇø¿ÕÖн»Í¨ÖÎÀí¾ÖÁªºÏÉ걨£¬£¬£¬£¬Æ¾Ö¤¹ú¼Ò±ê×¼¾ÙÐÐÁË·À»ðǽ²úÆ·µÄÑÐÖÆ¡¢²âÆÀºÍÓ¦Ó㬣¬£¬£¬ÐγÉÁ˰üÀ¨¡°ÐèÇóµ÷ÑСª²úÆ·ÑÐÖÆ¡ª¼ì²âÈÏÖ¤¡ªÓ¦Óð²ÅÅ¡ª×ÛºÏÆÀ¼Û¡±¸÷»·½ÚµÄ±ê׼ʵÑé»úÖÆ£¬£¬£¬£¬Îª¹ú¼ÒÖ÷ÒªÐÐÒµºÍÒªº¦ÐÅÏ¢»ù´¡ÉèÊ©ÁìÓòµÄÍøÂçÇå¾²·À»¤ÌṩÁËÓÐÁ¦µÄÊÖÒÕÖ§³ÖºÍ°ü¹Ü¡£¡£¡£

·À»ðǽÊÇÓ¦ÓÃ×îÆÕ±é¡¢Êг¡¹æÄ£×î´óµÄÍøÂçÇå¾²²úÆ·¡£¡£¡£×¯ÏÐÓÎÏ·ÊǺ£ÄÚ½ÏÔçÍÆ³ö·À»ðǽ²úÆ·µÄÍøÂçÇå¾²³§ÉÌ£¬£¬£¬£¬Í¬Ê±×÷Ϊ·À»ðǽ¹ú¼Ò±ê×¼µÄÖ÷ÒªÆð²Ýµ¥Î»£¬£¬£¬£¬Æð¾¢¹á³¹ÊµÑé¹ú¼Ò±ê×¼£¬£¬£¬£¬Æ¾Ö¤¹ú¼Ò±ê×¼¾ÙÐвúÆ·µÄµü´ú¿ª·¢£¬£¬£¬£¬ÀÖ³Éͨ¹ýÁ˹«°²²¿µÚÈýÑо¿Ëùƾ֤аæ·À»ðǽ¹ú¼Ò±ê×¼¾ÙÐеÄÄ¥Á·¼ì²â£¬£¬£¬£¬³ÉΪº£ÄÚµÚÒ»¼ÒÈ¡µÃ¡°Ò»Ö¤ÈýÐÍ¡±×éºÏÈÏÖ¤µÄÍøÂçÇå¾²³§ÉÌ£¬£¬£¬£¬ÊµÏÖÁËÒ»¿î²úƷͬʱ»ñµÃÍøÂçÐÍ·À»ðǽ¡¢WEBÓ¦Ó÷À»ðǽºÍÊý¾Ý¿â·À»ðǽµÄÏúÊÛÔÊÐíÖ¤Ê飻£»£»£»Í¬Ê±Ò²Í¨¹ýÁËÖйúÍøÂçÇå¾²Éó²éÊÖÒÕÓëÈÏÖ¤ÖÐÐÄÆ¾Ö¤Ð¹ú±ê¾ÙÐеÄÄ¥Á·¼ì²â£¬£¬£¬£¬»ñµÃÁË·À»ðǽ²úÆ·Öйú¹ú¼ÒÐÅÏ¢Çå¾²²úÆ·ÈÏÖ¤Ö¤Êé¡£¡£¡£
ƾ֤¹ú¼ÊȨÍþ»ú¹¹IDCÕýʽÐû²¼µÄ¡¶2021ÄêµÚËÄÐò¶ÈÖйúITÇå¾²Ó²¼þÊг¡¸ú×Ù±¨¸æ¡·ÏÔʾ£¬£¬£¬£¬×¯ÏÐÓÎÏ··À»ðǽ²úÆ·ÒÔ22.5%µÄÊг¡·Ý¶îÔÙ¾Ó°ñÊס£¡£¡£ÖÁ´Ë£¬£¬£¬£¬×¯ÏÐÓÎÏ··À»ðǽÒÑÒ»Á¬22ÄêÊг¡ÅÅÃûµÚÒ»£¬£¬£¬£¬ÀۼƳö»õÁè¼Ý30Íǫ̀£¬£¬£¬£¬ÔÚÏßÔËÐÐÁè¼Ý15Íǫ̀£¬£¬£¬£¬ÔÚ°üÀ¨ÖÐÄϿչܾÖÔÚÄڵĽ»Í¨¡¢ÄÜÔ´¡¢Í¨Ñ¶¡¢Ë®Àû¡¢½ðÈÚ¡¢µç×ÓÕþÎñ¡¢¹ú·À¿Æ¹¤µÈ¹ú¼ÒÖ÷ÒªÐÐÒµºÍÒªº¦ÐÅÏ¢»ù´¡ÉèÊ©ÁìÓò¶¼»ñµÃÁËÆÕ±é°²Åź͹æÄ£»£»£»£»¯Ó¦Ó㬣¬£¬£¬Ò»Á¬°ü¹Ü¿Í»§ÐÅϢϵͳµÄÇå¾²¡£¡£¡£
ÍøÂçÇå¾²¹ú¼Ò±ê×¼ÊDZ£»£»£»£»¤¹ú¼ÒÖ÷ÒªÐÐÒµºÍÒªº¦ÐÅÏ¢»ù´¡ÉèÊ©ÁìÓòÍøÂçÇå¾²¡¢Íƶ¯ÍøÂçÇå¾²¹¤ÒµÁ¢ÒìÉú³¤µÄÖ÷ÒªÖ¸Òý£¬£¬£¬£¬¶Ôͳ³ïÉú³¤ºÍÇå¾²¡¢×öÇ¿×öÓÅ×ö´óÊý×Ö¾¼Ã¡¢¹¹½¨ÍøÂç¿Õ¼äÔËÆøÅäºÏÌå¾ßÓÐÖ÷ÒªÕ½ÂÔÒâÒå¡£¡£¡£
ׯÏÐÓÎÏ·¶àÄêÀ´Ê¼Öո߶ÈÖØÊÓÍøÂçÇå¾²±ê×¼»¯ÊÂÇ飬£¬£¬£¬ÀۼƼÓÈëÁ˹ú¼Ò±ê×¼¡¢ÐÐÒµ±ê×¼µÈÖÖÖÖ±ê×¼270ÏîÒÔÉÏ£¬£¬£¬£¬ÆäÖÐÒÑÐû²¼¹ú¼Ò±ê×¼ºÍÐÐÒµ±ê×¼½ü80Ï£¬£¬£¬±ê׼ƫÏòÁýÕÖÁË»ù´¡ÍøÂçÇå¾²¡¢ÔÆÇå¾²¡¢´óÊý¾ÝÇå¾²¡¢Êý¾ÝÇå¾²¡¢¹¤Òµ»¥ÁªÍøÇå¾²¡¢³µÁªÍøÇå¾²¡¢Æ·¼¶±£»£»£»£»¤¡¢Òªº¦ÐÅÏ¢»ù´¡ÉèÊ©±£»£»£»£»¤µÈÁìÓò¡£¡£¡£Í¬Ê±£¬£¬£¬£¬×¯ÏÐÓÎÏ·Æð¾¢¼ÓÈëÁËÖÖÖÖÍøÂçÇå¾²±ê×¼µÄÊÔµãʵÑéºÍÓ¦ÓÃʵ¼ù£¬£¬£¬£¬»ýÀÛÁ˸»ºñµÄ±ê×¼»¯ÊÂÇéÂÄÀú£¬£¬£¬£¬ÖÂÁ¦ÓÚΪ¸÷ÐÐÒµ¿Í»§ÌṩÇкÏÍøÂçÇå¾²±ê×¼µÄ²úÆ·¡¢¼Æ»®ºÍЧÀÍ¡£¡£¡£

¾©¹«Íø°²±¸ 11010802026257ºÅ