ׯÏÐÓÎÏ·Êý¾ÝÇå¾²ÖÎÀíϵͳÖúÁ¦Òø±£»£»£»£»£»ú¹¹¡°Ïû±£¡±ÊÂÇéÂ䵨
½üÄêÀ´£¬£¬£¬ÎÞÂÛ´Ó¹ú¼ÒÖ´·¨ÕÕ¾ÉÐÐÒµî¿Ïµ½Ç¶ÈÀ´¿´£¬£¬£¬ÏûºÄÕßÈ¨ÒæµÄ±£»£»£»£»£»¤ÊÂÇéÒ»Ö±ÊǽðÈÚ»ú¹¹ÊÂÇéµÄ¹Ø×¢Öص㡣¡£¡£½üÆÚ£¬£¬£¬ÎªÎ¬»¤¹«Õý¹«ÕýµÄ½ðÈÚÊг¡ÇéÐΣ¬£¬£¬ÇÐʵ±£»£»£»£»£»¤ÒøÐаü¹ÜÒµÏûºÄÕßµÄÕýµ±È¨Ò棬£¬£¬Íƶ¯ÐÐÒµ¸ßÖÊÁ¿ÎȽ¡Éú³¤£¬£¬£¬Òø±£¼à»áÐû²¼ÁË¡¶ÒøÐаü¹Ü»ú¹¹ÏûºÄÕßÈ¨Òæ±£»£»£»£»£»¤ÖÎÀí²½·¥£¨Õ÷ÇóÒâ¼û¸å£©¡·£¨ÒÔϼò³Æ¡¶ÖÎÀí²½·¥¡·£©£¬£¬£¬²¢ÏòÉç»á¹ûÕæÕ÷ÇóÒâ¼û¡£¡£¡£
±¾ÎĶԡ¶ÖÎÀí²½·¥¡·¾ÙÐÐÁËÒªµãÌáÁ¶Óë×ܽᣬ£¬£¬²¢´Ó¡¶ÖÎÀí²½·¥¡·µÄÐÅÏ¢Çå¾²¹Ø×¢µãÇÐÈ룬£¬£¬Á¬Ïµ×¯ÏÐÓÎÏ·¶àÄêÀ´ÔÚ½ðÈÚÐÐÒµÐÅÏ¢Çå¾²ÁìÓò¡¢Ð¡ÎÒ˽¼ÒÐÅÏ¢±£»£»£»£»£»¤·½ÃæµÄÉîÖ¿ÊÖÒÕ»ýÀۺ͸»ºñÏîÄ¿ÂÄÀú£¬£¬£¬Îª¿Í»§ÌṩСÎÒ˽¼ÒÐÅÏ¢Êý¾ÝÇå¾²ÖÎÀíϵͳ½¨ÉèµÄÀíÂÛÖ§³ÖÓëʵ¼ùÖ¸µ¼¡£¡£¡£

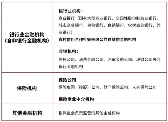
´Ë´Î¡¶ÖÎÀí²½·¥¡·µÄÐû²¼ÍêÉÆÁ˹ú¼Ò¼°ÐÐÒµ¶ÔÏûºÄÕßÈ¨Òæî¿Ïµ¼°Ö¸µ¼µÄÕûÌå¿ò¼Ü£¨¼ûÉÏͼ£©£¬£¬£¬½øÒ»²½³ä·ÖºÍÍêÉÆÁËÒø±£¼à»áÉóÉ÷î¿ÏµÓëÐÐΪî¿Ïµ²¢ÖصÄî¿ÏµÏµÍ³£¬£¬£¬ÓÐÀûÓÚÍÆ¶¯¸÷½ðÈÚ»ú¹¹Ç¿»¯Ö÷ÌåÔðÈΣ¬£¬£¬ÇÐʵά»¤ÒøÐаü¹ÜÒµÏûºÄÕßµÄÕýµ±È¨Òæ¡£¡£¡£

¡¶ÖÎÀí²½·¥¡·Òªµã×ܽá
Ã÷È·ÔðÈÎÓëÒåÎñ
¡¶ÖÎÀí²½·¥¡·Ã÷È·ÁËÒøÐаü¹Ü»ú¹¹Ðè¼ç¸º±£»£»£»£»£»¤ÏûºÄÕßÕýµ±È¨ÒæµÄÖ÷ÌåÔðÈΣ¬£¬£¬Í¬Ê±Ò²»®¶¨ÁËÏûºÄÕßÓÐÖÒÊµÊØÐŵÄÒåÎñ¡£¡£¡£
È·¶¨ÊÂÇé»úÖÆ¼°ÖÎÀíÒªÇó
¡¶ÖÎÀí²½·¥¡·ÒªÇóÒøÐаü¹Ü»ú¹¹½«ÏûºÄÕßÈ¨Òæ±£»£»£»£»£»¤ÄÉÈ빫˾ÖÎÀí¡¢ÆóÒµÎÄ»¯½¨ÉèºÍı»®Éú³¤Õ½ÂÔ£¬£¬£¬½¨É轡ȫÏûºÄÕßÈ¨Òæ±£»£»£»£»£»¤Éó²é¡¢ÏûºÄÕßÊʵ±ÐÔÖÎÀí¡¢Ð¡ÎÒ˽¼ÒÐÅÏ¢±£»£»£»£»£»¤¡¢µÚÈý·½ÏàÖú»ú¹¹ÖÎÀí¡¢ÄÚ²¿ÏûºÄÕßÈ¨Òæ±£»£»£»£»£»¤ÉóºËµÈÊÂÇé»úÖÆ£¬£¬£¬ÌáÉýÏûºÄÕßÈ¨Òæ±£»£»£»£»£»¤ÊÂÇéˮƽ¡£¡£¡£
ÖØµãÇ¿µ÷±£»£»£»£»£»¤ÏûºÄÕß°ËÏî»ù±¾È¨Á¦
¡¶ÖÎÀí²½·¥¡·´Ó¹æ·¶²úÆ·Éè¼Æ¡¢ÄÚÈÝÅû¶¡¢ÓªÏúÐû´«¡¢ÏúÊÛÐÐΪ£¬£¬£¬Õ¥È¡Îóµ¼ÏúÊÛ¡¢À¦°ó´îÊÛ¡¢²»¶ÔÀíÊշѵȷ½Ãæ×÷³ö»®¶¨£¬£¬£¬±£»£»£»£»£»¤ÏûºÄÕßÖªÇéȨ¡¢×ÔÖ÷Ñ¡ÔñȨºÍ¹«ÕýÉúÒâȨ£»£»£»£»£»´Ó±£»£»£»£»£»¤ÏûºÄÕßСÎÒ˽¼Ò¹¤ÒµÇå¾²¡¢¹æ·¶°ü¹Ü¹«Ë¾ºË±£ºÍÀíÅâÔ˶¯µÈ·½Ãæ×÷³ö»®¶¨£¬£¬£¬±£»£»£»£»£»¤ÏûºÄÕß¹¤ÒµÇ徲ȨºÍÒÀ·¨Çó³¥È¨£»£»£»£»£»´ÓÇ¿»¯ÏûºÄÕß½ÌÓýÐû´«¡¢Öª×ãÌØÊâÈËȺЧÀÍÒªÇ󡢹淶ӪÏú´ßÊÕÐÐΪµÈ·½Ãæ×÷³ö»®¶¨£¬£¬£¬±£»£»£»£»£»¤ÏûºÄÕßÊܽÌÓýȨºÍÊÜ×ðÖØÈ¨£»£»£»£»£»´ÓÍøÂ硢ʹÓᢴ«ÊäÏûºÄÕßСÎÒ˽¼ÒÐÅÏ¢µÈ·½Ãæ×÷³ö»®¶¨£¬£¬£¬±£»£»£»£»£»¤ÏûºÄÕßÐÅÏ¢Ç徲Ȩ¡£¡£¡£
Ã÷È·î¿ÏµÖ°ÔðÓë²½·¥
¡¶ÖÎÀí²½·¥¡·Ã÷È·ÒªÇóÒø±£¼à»á¼°ÆäÅɳö»ú¹¹Ó¦ÒÀ·¨ÍÆÐÐÏûºÄÕßÈ¨Òæ±£»£»£»£»£»¤î¿ÏµÖ°Ô𣬣¬£¬Ä±»®Ô˶¯ÖеÄͬÀàÓªÒµ¡¢Í¬ÀàÖ÷Ìåͳһ±ê×¼¡¢Í³Ò»²ÃÁ¿£¬£¬£¬¹¥»÷Ëðº¦ÏûºÄÕßÈ¨ÒæÂÒÏóºÍÐÐΪ£¬£¬£¬ÓªÔ칫ÕýÓÐÐòµÄÊг¡ÇéÐΡ£¡£¡£Õë¶ÔÒøÐаü¹Ü»ú¹¹ÊÂÇéÖб£´æµÄÎÊÌ⣬£¬£¬¿É½ÓÄÉÏÞÆÚÕû¸Ä¡¢Ï·¢Î£º¦ÌáÐѺ¯¡¢Ö°Ô±ÎÊÔð¡¢ÔðÁîÔÝÐÝÓªÒµµÈî¿Ïµ²½·¥¡£¡£¡£
¡¶ÖÎÀí²½·¥¡·Ð¡ÎÒ˽¼ÒÐÅÏ¢±£»£»£»£»£»¤¹Ø×¢µã
Ã÷È·ÂäʵÏûºÄÕßÐÅÏ¢Ç徲Ȩ±£»£»£»£»£»¤
¡¶ÖÎÀí²½·¥¡·Öй²7ÌõÄÚÈÝÉæ¼°ÏûºÄÕßÐÅÏ¢Ç徲ȨµÄ±£»£»£»£»£»¤¹æ·¶£¬£¬£¬Öصã˵Ã÷ÎúÐèÒªÏûºÄÕß¾ÓÉÕÑʾÔ޳ɡ¢ÊÚȨÔ޳ɵȵÄÓªÒµ³¡¾°£¬£¬£¬Ç¿µ÷ÁËÐèҪͨ¹ýÓÐÓÃÊÖÒÕÊÖ¶ÎÀ´¿ØÖÆÊý¾ÝµÄÀÄÓü°×ß©£¬£¬£¬ÐèÒª¶Ô´¦Öóͷ£Ð¡ÎÒ˽¼ÒÐÅÏ¢µÄÓªÒµ¼°ÏµÍ³½ÓÄÉÓÐÓÃµÄ¼à¿ØºÍ¸ÉÔ¤£¬£¬£¬²¢¶ÔÐÐÒµ´ÓÒµÖ°Ô±ÐÐΪ¾ÙÐÐÖÎÀíµÈÏà¹ØÊÂÒË¡£¡£¡£¡¶ÖÎÀí²½·¥¡·ÊǼ̹úÎñÔº°ì¹«ÌüÐû²¼¡¶¹ØÓÚÔöÇ¿½ðÈÚÏûºÄÕßÈ¨Òæ±£»£»£»£»£»¤ÊÂÇéµÄÖ¸µ¼Òâ¼û¡·ºó£¬£¬£¬ÓÖÒ»ÓÐÀûÓÚ³ä·ÖÂäʵ±£»£»£»£»£»¤ÏûºÄÕßÐÅÏ¢Ç徲ȨµÄÏêϸҪÇ󡣡£¡£
Ç¿µ÷ÏûºÄÕßСÎÒ˽¼ÒÐÅÏ¢±£»£»£»£»£»¤ÔðÈÎ
¡¶ÖÎÀí²½·¥¡·ÏνÓÁË¡¶Ð¡ÎÒ˽¼ÒÐÅÏ¢±£»£»£»£»£»¤·¨¡·µÄÏà¹Ø»®¶¨£¬£¬£¬Õë¶ÔСÎÒ˽¼ÒÐÅÏ¢±£»£»£»£»£»¤ÊÂÇéÌá³öÁËÃ÷È·ÒªÇ󣬣¬£¬ÖصãÇ¿µ÷ÒøÐаü¹Ü»ú¹¹Ó¦µ±½¨ÉèÏûºÄÕßСÎÒ˽¼ÒÐÅÏ¢±£»£»£»£»£»¤»úÖÆ£¬£¬£¬´ÓÖÎÀíÖÆ¶È¡¢ÉóÅúÖÆ¶È¡¢¿ØÖƲ½·¥µÈ·½ÃæÈëÊÖ£¬£¬£¬¶ÔÏûºÄÕßСÎÒ˽¼ÒÐÅϢʵÑéÈ«Á÷³Ì·Ö¼¶·ÖÀà¹Ü¿Ø£¬£¬£¬½øÒ»²½ÂäÊµÒøÐаü¹Ü»ú¹¹µÄСÎÒ˽¼ÒÐÅÏ¢±£»£»£»£»£»¤ÔðÈΡ£¡£¡£
ׯÏÐÓÎÏ·Êý¾ÝÇå¾²Ó¦¶Ô˼Ð÷
ׯÏÐÓÎÏ·ÔÚ½ðÈÚÐÐÒµÐÅÏ¢Çå¾²ºÍÊý¾Ý±£»£»£»£»£»¤·½Ãæ¾ßÓи»ºñµÄʵ¼ùÂÄÀú¡£¡£¡£ÔÚ¡¶JR/T 0171-2020 СÎÒ˽¼Ò½ðÈÚÐÅÏ¢±£»£»£»£»£»¤ÊÖÒչ淶¡·¡¢¡¶JR/T 0197-2020 ½ðÈÚÊý¾ÝÇå¾² Êý¾ÝÇå¾²·Ö¼¶Ö¸ÄÏ¡·¡¢¡¶JR/T 0223-2021 ½ðÈÚÊý¾ÝÇå¾² Êý¾ÝÉúÃüÖÜÆÚÇå¾²¹æ·¶¡·µÈ±ê×¼µÄ¹æ·¶ÓëÖ¸µ¼Ï£¬£¬£¬×¯ÏÐÓÎÏ·ÒÀ¸½ÔÚÊý¾ÝÇå¾²ºÍСÎÒ˽¼ÒÐÅÏ¢±£»£»£»£»£»¤·½ÃæµÄÊÖÒÕ»ýÀÛ£¬£¬£¬½ÓÄɹú¼ÊÏȽøµÄÊý¾ÝÇå¾²ÖÎÀíÀíÄ£¬£¬Õë¶ÔÏûºÄÕßСÎÒ˽¼ÒÐÅÏ¢±£»£»£»£»£»¤ÐèÇ󣬣¬£¬×ÊÖúÒøÐаü¹Ü»ú¹¹ÍêÉÆÖÎÀí×éÖ¯¼Ü¹¹¡¢¹æ·¶ÐÅÏ¢Çå¾²ÖÆ¶È¡¢×öºÃÊý¾Ý·Ö¼¶·ÖÀàÊáÀí¡¢Ã÷È·Êý¾ÝÖÎÀí²Ù×÷Á÷³Ì¡¢ÌṩÊý¾ÝÇå¾²¹Ü¿Ø¹¤¾ß£¬£¬£¬Ðγɺ¸ÇСÎÒ˽¼ÒÐÅÏ¢±£»£»£»£»£»¤µÄÊý¾ÝÇå¾²ÖÎÀíϵͳ£¬£¬£¬½øÒ»²½ÂäʵÏûºÄÕßÐÅÏ¢Çå¾²±£»£»£»£»£»¤ÒåÎñ¡£¡£¡£ÖÎÀí¿ò¼ÜÈçÏÂͼËùʾ£º

¸Ã¿ò¼Üͨ¹ý¹æ·¶ÖÎÀíÖÆ¶ÈÍêÉÆ×éÖ¯½¨É裬£¬£¬²¢´ÓÓªÒµºÍÊý¾Ýʶ±ðÈëÊÖ£¬£¬£¬¶Ô½ðÈÚ»ú¹¹µÄСÎÒ˽¼ÒÐÅÏ¢±£»£»£»£»£»¤ÏÖ×´¾ÙÐÐÇ徲Σº¦ÆÀ¹À£¬£¬£¬Öƶ©ÁýÕÖÊý¾ÝÈ«ÉúÃüÖÜÆÚµÄÇå¾²Õ½ÂÔ£¬£¬£¬²¢Á¬ÏµÊÖÒÕ¹¤¾ßÍÆ¶¯ÓÐÓÃÂ䵨£¬£¬£¬×îÖÕͨ¹ý¶àÖØÖÎÀíÆÀ¹À£¬£¬£¬Ôö½øÊý¾ÝÇ徲ϵͳµÄÒ»Á¬ÓÅ»¯ÓëˢС£¡£¡£Í¬Ê±£¬£¬£¬¸Ã¿ò¼Ü½«ÍøÂçÇå¾²ÔËÓªÀíÄîÈÚÈëµ½Êý¾ÝÇå¾²ÖÎÀíʵ¼ùµ±ÖУ¬£¬£¬Ö¼ÔÚͨ¹ýÂòͨÊý¾ÝÇå¾²ÖÎÀíÄÚÍⲿ×éÖ¯¡¢Á÷³ÌÓ빤¾ß£¬£¬£¬ÎªÊý¾ÝÇå¾²ÔËÓªÌṩÀíÂ۲ο¼ºÍʵ¼ùÖ¸µ¼¡£¡£¡£
ׯÏÐÓÎÏ·Êý¾ÝÇå¾²ÓÅÊÆ
ׯÏÐÓÎÏ·×÷Ϊº£ÄÚÍøÂçÇå¾²ÁúÍ·ÆóÒµ£¬£¬£¬ÔÚһֱ̽Ë÷ÖÐÍÆ³öÁËÒÔÊý¾ÝÇå¾²ÖÎÀíΪ»ù´¡¡¢Êý¾ÝÇå¾²·À»¤ÎªÊֶΡ¢Êý¾ÝÈ«ÉúÃüÖÜÆÚ¹Ü¿ØÎª½¹µã¡¢Êý¾ÝÇ徲ЧÀÍΪ֧³ÖµÄÊý¾ÝÇå¾²·À»¤ÏµÍ³ÒªÁìÂÛ¡£¡£¡£
¸»ºñµÄÊý¾ÝÇå¾²ÖÎÀíÂÄÀú
ÏÖÔÚׯÏÐÓÎÏ·Êý¾ÝÇå¾²ÖÎÀíЧÀÍÒÑÔÚ¶à¸ö½ðÈÚÐÐÒµ¿Í»§°¸ÀýÖÐʵÑéÂ䵨£¬£¬£¬¿Í»§Éæ¼°î¿Ïµ»ú¹¹¡¢ÒøÐС¢°ü¹ÜµÈ¶àÀ൥λ¡£¡£¡£
רҵµÄÊý¾ÝÇå¾²±ê×¼ÖÆ¶©Õß
ׯÏÐÓÎÏ·¼ÓÈëÁËÖÚ´ó¶¼¾ÝÇå¾²¹ú¼Ò±ê×¼¡¢ÐÐÒµ±ê×¼µÄÖÆ¶©£¬£¬£¬²¢ÐÖúÖÚ¶à¿Í»§ÊáÀíÊý¾ÝÇå¾²¹æ·¶¼°ÖÎÀíÖÆ¶È£¬£¬£¬Æð¾¢Âäʵ±ê×¼ÒªÇ󡣡£¡£
ÖÜÈ«µÄÊý¾ÝÇå¾²²úÆ·
ׯÏÐÓÎÏ·¾ßÓÐÁýÕÖÊý¾ÝÈ«ÉúÃüÖÜÆÚµÄÊý¾ÝÇå¾²²úÆ·£¬£¬£¬¿ÉÁ¬ÏµÊý¾ÝÇå¾²ÖÎÀíÆ½Ì¨£¬£¬£¬½«Êý¾ÝÇå¾²ÖÎÀíÀíÄî¼°Êý¾ÝÇå¾²¹Ü¿ØÕ½ÂÔÖ±½ÓÂ䵨¡£¡£¡£
ÁìÏȵÄÊý¾ÝÇå¾²È˲ÅÅàѵϵͳ
2019Ä꣬£¬£¬¾ÖйúÐÅÏ¢Çå¾²²âÆÀÖÐÐÄÊÚȨ£¬£¬£¬×¯ÏÐÓÎÏ·³ÉΪº£ÄÚ¶À¼Ò×¢²áÊý¾ÝÇå¾²ÖÎÀíרҵְԱ£¨CISP-DSG£©ÈÏÖ¤×ÊÖʵÄÔËÓª»ú¹¹¡£¡£¡£2022Ä꣬£¬£¬ÔÚÔÓÐCISP-DSGÏàÖúµÄ»ù´¡ÉÏ£¬£¬£¬ÍƳö½ø½×¼¶µÄ×¢²áÐÅÏ¢Ç徲רҵְԱ-Êý¾ÝÇå¾²¹Ù£¨CISP-DPO£©ÈÏÖ¤¿Î³Ìϵͳ¡£¡£¡£
TOPSEC
½üÄêÀ´£¬£¬£¬Ëæ×Źú¼Ò¼°ÐÐÒµî¿Ïµ²¿·Ö¶ÔСÎÒ˽¼ÒÐÅÏ¢±£»£»£»£»£»¤Á¦¶ÈµÄÒ»Ö±¼Ó´ó£¬£¬£¬½ðÈÚ»ú¹¹¶Ô½¡È«ÄÚ²¿¿ØÖÆ»úÖÆ¡¢ÍêÉÆÊÖÒÕÌá·À²½·¥¡¢Ç¿»¯´ÓÒµÖ°Ô±Çå¾²ÒâʶµÈÊÂÇéÒ²Óú¼ÓÖØÊÓ¡£¡£¡£×¯ÏÐÓÎÏ·½«Æð¾¢Âäʵ¹ú¼Ò¼°ÐÐÒµî¿ÏµÒªÇ󣬣¬£¬ÒÀÍнðÈÚÐÐҵʵ¼ùÂÄÀú£¬£¬£¬Éî¶ÈÏàʶ¿Í»§ÐÅÏ¢Çå¾²±£»£»£»£»£»¤ÐèÇ󣬣¬£¬ÎªÆäÌṩÏȽø¡¢¿ÉÐеÄÊý¾ÝÇå¾²ÖÎÀíϵͳ×Éѯ¼°¼Æ»®ÂäµØÐ§ÀÍ£¬£¬£¬ÖúÁ¦½ðÈÚ»ú¹¹ÔöǿСÎÒ˽¼ÒÐÅÏ¢Çå¾²±£»£»£»£»£»¤ÒâʶÓëÄÜÁ¦£¬£¬£¬³ä·Ö°ü¹Ü½ðÈÚÏûºÄÕßÐÅÏ¢Çå¾²¡£¡£¡£
- Òªº¦´Ê±êÇ©£º
- ׯÏÐÓÎÏ· Êý¾ÝÇå¾²ÖÎÀí СÎÒ˽¼ÒÐÅÏ¢±£»£»£»£»£»¤

¾©¹«Íø°²±¸ 11010802026257ºÅ