¡¾ÈÚÐÅÒëÕ¾¡¿¸ú×ÙÃÀ¹ú¡°¹ú¼ÒÍøÂçÇå¾²µÄ×ÜͳÐÐÕþÏÂÁµÄÏ£Íû--¹Ø×¢¡°Òªº¦Èí¼þ¡±¹©Ó¦Á´Çå¾²£¨3£©
ÃÀ¹úÓÚ2021Äê5ÔÂ12ÈÕÐû²¼ÁË¡¶¹ØÓÚ¸ÄÉÆ¹ú¼ÒÍøÂçÇå¾²¡·µÄµÚ14028ºÅÐÐÕþÏÂÁEO£©£¬£¬Ã÷È·ÒªÇóÃÀ¹úÁª°îÕþ¸®ÔöÇ¿Èí¼þ¹©Ó¦Á´Çå¾²¹Ü¿Ø¡£¡£¡£
EO-14028ÒªÇ󣺡°µÚ4(r)Ìõ£¬£¬ÔÚ±¾ÏÂÁîÐû²¼Ö®ÈÕÆð60ÌìÄÚ£¬£¬ÉÌÎñ°²ÅÅÀí²¿³¤£¨Í¨¹ýNIST¾Ö³¤£©Óë¹ú·À²¿³¤£¨Í¨¹ýNSA¾Ö³¤£©ÐÉÌ£¬£¬Ó¦Ðû²¼×¼Ôò£¬£¬¶Ô¹©Ó¦É̲âÊÔÆäÈí¼þÔ´´úÂë¸ø³ö×îµÍµÄ±ê×¼½¨Ò飬£¬°üÀ¨È·¶¨½¨ÒéµÄÊÖ¶¯»ò×Ô¶¯²âÊÔÀàÐÍ£¨È磺´úÂëÉ󼯹¤¾ß¡¢¾²Ì¬ºÍ¶¯Ì¬ÆÊÎö¡¢Èí¼þ×é·Ý¹¤¾ßºÍÉøÍ¸²âÊÔ£©¡£¡£¡£¡±

ÃÀ¹ú¡¶¹ØÓÚ¸ÄÉÆ¹ú¼ÒÍøÂçÇå¾²¡·µÄµÚ14028ºÅÐÐÕþÏÂÁEO£©Ê¹Ãüʵʱ¼äÏß

¡¶¿ª·¢Ö°Ô±Èí¼þÑéÖ¤µÄ×îµÍ±ê×¼Ö¸ÄÏ¡··Òë
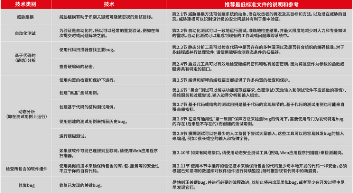
2021Äê7ÔÂ7ÈÕ£¬£¬NISTÐû²¼ÁË¡¶Guidelineson Minimum Standards for Developer Veri?cation of Software£¨¿ª·¢Ö°Ô±Èí¼þÑéÖ¤µÄ×îµÍ±ê×¼Ö¸ÄÏ£©¡·¡£¡£¡£¸ÃÖ¸ÄÏÀ©Õ¹ÁËNISTµÄÇå¾²Èí¼þ¿ª·¢¿ò¼Ü(SSDF)ʵ¼ù£¬£¬ÆäÄ¿µÄÊÇÈ·±£¡°Òªº¦Èí¼þ¡±×ã¹»Çå¾²ºÍ¿É¿¿£¬£¬ÒªÇó¹©Ó¦ÉÌÆ¾Ö¤×î¼Ñʵ¼ùÉè¼Æ¡¢¹¹½¨¡¢½»¸¶ºÍά»¤Èí¼þ¡£¡£¡£Æä½¹µãÀíÄîÊÇ£ºÑéÖ¤ÊÇÓÃÓÚÌá¸ßÈí¼þÇå¾²ÐÔµÄÒ»ÃÅѧ¿Æ£¬£¬¿ª·¢Ö°Ô±ÔÚÈí¼þ¿ª±¬·¢ÃüÖÜÆÚ(SDLC)ÖÐÓ¦¾¡Ô翪չƵÈԺͳ¹µ×µÄ²âÊÔ¡£¡£¡£Ö¸ÄÏÐÎòÁËÑéÖ¤Ëù°üÀ¨µÄ¾²Ì¬ºÍ×Ô¶¯°ü¹ÜÊÖÒÕ¡¢¹¤¾ßºÍÏà¹ØÀú³ÌÍ⣬£¬»¹Ã÷È·Ö¸³öÑéÖ¤ÐèÒª¶ÔÒªÁì¾ÙÐÐÒ»Á¬µÄˢкÍÀú³ÌÖ§³Ö£¬£¬ÇÒ±ØÐèÓëÆäËûÒªÁìÒ»ÆðʹÓÃÒÔ×èÖ¹¼òµ¥¹¤¾ß¼°ÒªÁìµÄ¾ÖÏÞÐÔ¡£¡£¡£³ýÁË×îµÍ±ê×¼Í⣬£¬¸ÃÖ¸ÄÏ»¹ÎªÈí¼þ¹©Ó¦ÉÌÍÆ¼öÁ˸߼¶Ö¸ÄÏ£¬£¬ÒÔ×ÊÖúËüÃÇË¢ÐÂ×ÔÉíµÄÁ÷³Ì¹æ·¶¡£¡£¡£

¡¶¿ª·¢Ö°Ô±Èí¼þÑéÖ¤µÄ×îµÍ±ê×¼Ö¸ÄÏ¡·ÏêϸµÄÑéÖ¤Àú³ÌʾÒâͼ
Ö¸ÄϵÄÖ÷ÒªÄÚÈÝÈçÏ£º

ÏêϸÄÚÈÝÇë°Ý¼û·ÒëÎĵµ¡£¡£¡£×¯ÏÐÓÎÏ·½«Ò»Á¬¹Ø×¢Èí¼þ¹©Ó¦Á´Çå¾²¼°ÆäÓ¦ÓÃÀú³ÌµÄÇ°ÑØÏ£Íû£¬£¬ºóÐø½«ÎªÄú´øÀ´¸ü¶à¾«²ÊÄÚÈÝ¡£¡£¡£

ɨÃè¶þάÂ룬£¬ÔĶÁÍêÕû°æÒëÎÄ
·ÒëΪ¹«ÒæÐÔ×Ó£¬£¬½ö¹©ÐÅÏ¢Çå¾²¹¤ÒµÏà¹ØÑо¿Ö°Ô±¡¢ÖÎÀíÖ°Ô±²Î¿¼£¬£¬ÈôÓдí©¾´ÇëÖ¸Õý¡£¡£¡£
- Òªº¦´Ê±êÇ©£º
- ÈÚÐÅÒëÕ¾ ÍøÂçÇå¾² Òªº¦Èí¼þ

¾©¹«Íø°²±¸ 11010802026257ºÅ