ׯÏÐÓÎÏ·

֤ȯ¼ò³Æ£º×¯ÏÐÓÎÏ· ֤ȯ´úÂ룺002212
È«Ììºò7x24СʱЧÀÍ£º 400-777-0777
Çå¾²ÔÆÐ§ÀÍ

¾­µäÆÊÎö5WIH£¬£¬3·ÖÖÓÃ÷È·¡¶Òªº¦ÐÅÏ¢»ù´¡ÉèÊ©±£»£»¤ÌõÀý¡·

ΪÁ˸üºÃµØÔÚÒªº¦ÐÅÏ¢»ù´¡ÉèÊ©Çå¾²±£»£»¤ÊÂÇéÖÐʩչÇå¾²ÆóÒµµÄ×÷Ó㬣¬×¯ÏÐÓÎÏ·ÍÆ³öÒªº¦ÐÅÏ¢»ù´¡ÉèÊ©±£»£»¤¼Æ»®£¬£¬Í¨¹ý¶ÔÍøÂçÇå¾²»ù´¡ÄÜÁ¦µ××ù½¨Éè¡¢¶¯Ì¬×ÛºÏÍøÂçÇå¾²·ÀÓùÄÜÁ¦µÄÌáÉýÒÔ¼°ÍøÂçÇå¾²Ì¬ÊÆî¿ÏµÄÜÁ¦µÄÔöÇ¿£¬£¬ÊµÏÖÒªº¦ÐÅÏ¢»ù´¡ÉèÊ©Çå¾²ÈýÖØ°ü¹Ü¡£¡£¡£¡£¡£

¾­µäÆÊÎö5WIH£¬£¬3·ÖÖÓÃ÷È·¡¶Òªº¦ÐÅÏ¢»ù´¡ÉèÊ©±£»£»¤ÌõÀý¡·

Ðû²¼Ê±¼ä£º2021-08-25
ä¯ÀÀ´ÎÊý£º2541
·ÖÏí£º

2021Äê8ÔÂ17ÈÕ£¬£¬¹úÎñÔº×ÜÀíÀî¿ËÇ¿ÈÕǰǩÊð¹úÎñÔºÁ£¬Ðû²¼¡¶Òªº¦ÐÅÏ¢»ù´¡ÉèÊ©Çå¾²±£»£»¤ÌõÀý¡·£¨ÒÔϼò³Æ¡¶ÌõÀý¡·£©£¬£¬×Ô2021Äê9ÔÂ1ÈÕÆðÊ©ÐС£¡£¡£¡£¡£

±¾ÎĽÓÄɾ­µäÆÊÎö·¨5WIH£¨ÁùºÎÆÊÎö·¨£¬£¬°üÀ¨´ÓÔµ¹ÊÔ­ÓÉWhy¡¢¹¤¾ßWhat¡¢ËùÔÚWhere¡¢Ê±¼äWhen¡¢Ö°Ô±WhoÒÔ¼°ÒªÁìHow£©£¬£¬´øÄúÉî¶È»¹Ô­¡¶Òªº¦ÐÅÏ¢»ù´¡ÉèÊ©±£»£»¤ÌõÀý¡·¡£¡£¡£¡£¡£

What ¡¶ÌõÀý¡·½²ÁËʲôÊ£¿£¿£¿£¿

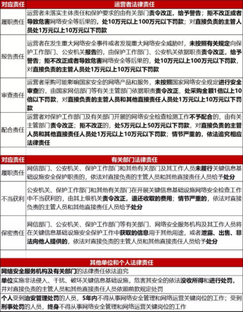
Òªº¦ÐÅÏ¢»ù´¡ÉèÊ©Êǹú¼ÒÇå¾²½¨ÉèºÍÉú³¤µÄ»ùʯ£¬£¬ÊǾ­¼ÃÉç»áÔËÐеÄÉñ¾­ÖÐÊ࣬£¬ÊÇÍøÂçÇå¾²·À»¤µÄÖØÖÐÖ®ÖØ¡£¡£¡£¡£¡£µ³ÖÐÑë¡¢¹úÎñÔº¸ß¶ÈÖØÊÓÒªº¦ÐÅÏ¢»ù´¡ÉèÊ©Çå¾²±£»£»¤ÊÂÇ飬£¬ÔÚÖÐÑëÍøÂçÇå¾²ºÍÐÅÏ¢»¯Î¯Ô±»áµÄͳһֱµ¼Ï£¬£¬¡¶ÌõÀý¡·Õýʽ³ǫ̈£¬£¬½¨ÉèרÃű£»£»¤ÖƶÈ£¬£¬Ã÷È·¸÷·½ÔðÈΣ¬£¬Ìá³ö°ü¹ÜÔö½ø²½·¥£¬£¬ÓÐÀûÓÚ½øÒ»²½½¡È«Òªº¦ÐÅÏ¢»ù´¡ÉèÊ©Çå¾²±£»£»¤Ö´·¨ÖƶÈϵͳ¡£¡£¡£¡£¡£

Where ¡¶ÌõÀý¡·ÁýÕÖ¹æÄ£µ½ÄÄ£¿£¿£¿£¿

¡¶ÌõÀý¡·±£»£»¤¹¤¾ßΪÕûÌåÒªº¦ÐÅÏ¢»ù´¡ÉèÊ©£¬£¬ÁýÕÖ¹æÄ£°üÀ¨¹«¹²Í¨Ñ¶ºÍÐÅϢЧÀÍ¡¢ÄÜÔ´¡¢½»Í¨¡¢Ë®Àû¡¢½ðÈÚ¡¢¹«¹²Ð§ÀÍ¡¢µç×ÓÕþÎñ¡¢¹ú·À¿Æ¼¼¹¤ÒµµÈÖ÷ÒªÐÐÒµºÍÁìÓòµÄ£¬£¬ÒÔ¼°ÆäËûÒ»µ©Ôâµ½ÆÆËð¡¢Ëðʧ¹¦Ð§»òÕßÊý¾Ýй¶£¬£¬¿ÉÄÜÑÏÖØÎ£º¦¹ú¼ÒÇå¾²¡¢¹ú¼ÆÃñÉú¡¢¹«¹²ÀûÒæµÄÖ÷ÒªÍøÂçÉèÊ©¡¢ÐÅϢϵͳµÈ¡£¡£¡£¡£¡£

When ¡¶ÌõÀý¡·ÈÏÖ¤³ÌÐòÊǺÎʱ£¿£¿£¿£¿

¡¶ÌõÀý¡·×Ô2021Äê9ÔÂ1ÈÕÆðÊ©ÐУ¬£¬ÆäÖÐÒªº¦ÐÅÏ¢»ù´¡ÉèÊ©È϶¨°ì·¨ÈçÏ£º

°ì·¨1£ºÖ÷ÒªÐÐÒµºÍÁìÓòµÄÖ÷¹Ü²¿·Ö¡¢¼àÊÓÖÎÀí²¿·ÖÊÇÈÏÕæÒªº¦ÐÅÏ¢»ù´¡ÉèÊ©Çå¾²±£»£»¤ÊÂÇéµÄ²¿·Ö¡£¡£¡£¡£¡£

°ì·¨2£º±£»£»¤ÊÂÇ鲿·ÖÁ¬Ïµ±¾ÐÐÒµ¡¢±¾ÊÂÓòÏÖʵ£¬£¬Öƶ©Òªº¦ÐÅÏ¢»ù´¡ÉèÊ©È϶¨¹æÔò£¬£¬²¢±¨¹úÎñÔº¹«°²²¿·Ö±¸°¸¡£¡£¡£¡£¡£

°ì·¨3£º±£»£»¤ÊÂÇ鲿·Öƾ֤È϶¨¹æÔòÈÏÕæ×éÖ¯È϶¨±¾ÐÐÒµ¡¢±¾ÊÂÓòµÄÒªº¦ÐÅÏ¢»ù´¡ÉèÊ©£¬£¬ÊµÊ±½«È϶¨Ð§¹û֪ͨÔËÓªÕߣ¬£¬²¢×ª´ï¹úÎñÔº¹«°²²¿·Ö¡£¡£¡£¡£¡£°ì·¨4£ºÒªº¦ÐÅÏ¢»ù´¡ÉèÊ©±¬·¢½Ï´óת±ä£¬£¬¿ÉÄÜÓ°ÏìÆäÈ϶¨Ð§¹ûµÄ£¬£¬ÔËÓªÕßÓ¦µ±ÊµÊ±½«Ïà¹ØÇéÐα¨¸æ±£»£»¤ÊÂÇ鲿·Ö¡£¡£¡£¡£¡£±£»£»¤ÊÂÇ鲿·Ö×ÔÊÕµ½±¨¸æÖ®ÈÕÆð3¸öÔÂÄÚÍê³ÉÖØÐÂÈ϶¨£¬£¬½«È϶¨Ð§¹û֪ͨÔËÓªÕߣ¬£¬²¢×ª´ï¹úÎñÔº¹«°²²¿·Ö

°ì·¨4£ºÒªº¦ÐÅÏ¢»ù´¡ÉèÊ©±¬·¢½Ï´óת±ä£¬£¬¿ÉÄÜÓ°ÏìÆäÈ϶¨Ð§¹ûµÄ£¬£¬ÔËÓªÕßÓ¦µ±ÊµÊ±½«Ïà¹ØÇéÐα¨¸æ±£»£»¤ÊÂÇ鲿·Ö¡£¡£¡£¡£¡£±£»£»¤ÊÂÇ鲿·Ö×ÔÊÕµ½±¨¸æÖ®ÈÕÆð3¸öÔÂÄÚÍê³ÉÖØÐÂÈ϶¨£¬£¬½«È϶¨Ð§¹û֪ͨÔËÓªÕߣ¬£¬²¢×ª´ï¹úÎñÔº¹«°²²¿·Ö¡£¡£¡£¡£¡£

Who¡¶ÌõÀý¡·Éæ¼°µ½ÄÄЩÔðÈη½£¿£¿£¿£¿

¡¶ÌõÀý¡·Éæ¼°¹¤¾ßÓйú¼ÒÍøÐŲ¿·Ö¡¢±£»£»¤ÊÂÇ鲿·Ö¡¢ÔËÓªÕß¡¢¹«°²»ú¹Ø£¬£¬²¢»®¶¨Á˲î±ð²¿·ÖÓ¦¼ç¸ºµÄÔðÈΣ¬£¬¸üÕë¶Ô×èÖ¹ÐÐΪ¡¢ÃãÀøÉú³¤ÒÔ¼°ÆäËûÐÐΪ»®¶¨Á˲½·¥¡£¡£¡£¡£¡£

WhyΪºÎÒª³ǫ̈¡¶ÌõÀý¡·£¿£¿£¿£¿

¡¶ÌõÀý¡·³ǫ̈Ե¹ÊÔ­Óɿɴӹú¼ÒÓëÔËÓªÕßÁ½¸ö²ãÃæÆÊÎö¡£¡£¡£¡£¡£´Ó¹ú¼Ò²ãÃæÀ´Ëµ£¬£¬¡¶ÌõÀý¡·µÄ³ǫ̈Êǹú¼Ò¶ÔÒªº¦ÐÅÏ¢»ù´¡ÉèʩʵÑéÖØµã±£»£»¤£¬£¬½ÓÄɲ½·¥£¬£¬¼à²â¡¢·ÀÓù¡¢´¦Öóͷ£À´×Ôº£ÄÚÍâµÄÍøÂçÇ徲Σº¦ºÍÍþв£¬£¬±£»£»¤Òªº¦ÐÅÏ¢»ù´¡ÉèÊ©ÃâÊܹ¥»÷¡¢ÇÖÈë¡¢×ÌÈÅºÍÆÆË𣬣¬ÒÀ·¨³Í°ìΣº¦Òªº¦ÐÅÏ¢»ù´¡ÉèÊ©Çå¾²µÄÎ¥·¨·¸·¨Ô˶¯£¬£¬°ü¹ÜÈκÎСÎÒ˽¼ÒºÍ×éÖ¯²»µÃʵÑé²»·¨ÇÖÈë¡¢×ÌÈÅ¡¢ÆÆËðÒªº¦ÐÅÏ¢»ù´¡ÉèÊ©µÄÔ˶¯£¬£¬²»µÃΣº¦Òªº¦ÐÅÏ¢»ù´¡ÉèÊ©Çå¾²¡£¡£¡£¡£¡£

´ÓÔËÓªÕß²ãÃæÀ´Ëµ£¬£¬¡¶ÌõÀý¡·³ǫ̈ºó£¬£¬ÔËÓªÕß¿ÉÒÀ·¨ÒÀ¹æ¿ªÕ¹Òªº¦ÐÅÏ¢»ù´¡ÉèÊ©±£»£»¤ÊÂÇ飬£¬ÔÚÍøÂçÇ徲Ʒ¼¶±£»£»¤µÄ»ù´¡ÉÏ£¬£¬½ÓÄÉÊÖÒÕ±£»£»¤²½·¥ºÍÆäËûÐëÒª²½·¥£¬£¬Ó¦¶ÔÍøÂçÇå¾²ÊÂÎñ£¬£¬Ìá·ÀÍøÂç¹¥»÷ºÍÎ¥·¨·¸·¨Ô˶¯£¬£¬°ü¹ÜÒªº¦ÐÅÏ¢»ù´¡ÉèÊ©Çå¾²ÎȹÌÔËÐУ¬£¬Î¬»¤Êý¾ÝµÄÍêÕûÐÔ¡¢±£ÃÜÐԺͿÉÓÃÐÔ¡£¡£¡£¡£¡£

How ÔõÑùÂäʵ¡¶ÌõÀý¡·£¿£¿£¿£¿

¡¶ÌõÀý¡·Õë¶ÔÇå¾²¶ÔÓ¦ÔðÈεÄÂäʵ×öÁËÏêϸҪÇ󣬣¬°üÀ¨Ç¿»¯ÔËÓªÖ÷ÌåÔðÈΡ¢Ï¸»¯Çå¾²±£»£»¤ÒªÇó¡¢Ç¿»¯ÖصãÇå¾²°ü¹ÜÒÔ¼°ÑÏ¿áÖ´·¨ÔðÈÎÒªÇ󣬣¬ÃãÁ¦½«ÔðÈÎÂäʵµ½ÏêϸÖ÷Ì壬£¬½«±£»£»¤Ï¸»¯µ½ÏêϸҪÇ󣬣¬°ü¹Ü¡¶ÌõÀý¡·Ë³ËìÂäʵ¡£¡£¡£¡£¡£

1¡¢Ç¿»¯ÔËÓªÖ÷ÌåÔðÈÎ

Ç¿µ÷Òªº¦ÐÅÏ¢»ù´¡ÉèÊ©ÔËÓªÕßÔÚÒªº¦ÐÅÏ¢»ù´¡ÉèÊ©Çå¾²±£»£»¤Öм縺Ö÷ÌåÔðÈΣ¬£¬²¢¹ØÓÚÔËÓªÕß×ÔÉíÇå¾²ÖÎÀí»úÖÆµÄÉèÖþÙÐÐÁËÑÏ¿áÒªÇ󡣡£¡£¡£¡£

½¨Éè½¡È«ÍøÂçÇå¾²±£»£»¤ÖƶȺÍÔðÈÎÖÆ£¬£¬°ü¹ÜÈËÁ¦¡¢²ÆÁ¦¡¢ÎïÁ¦Í¶È룻£»

Ç¿µ÷Ö÷ÒªÈÏÕæÈËÔðÈΣ¬£¬Ã÷È·ÔËÓªÕßµÄÖ÷ÒªÈÏÕæÈ˶ÔÒªº¦ÐÅÏ¢»ù´¡ÉèÊ©µÄÇå¾²±£»£»¤ÈÏÕæ£»£»

ÉèÁ¢×¨ÃŵÄÇå¾²ÖÎÀí»ú¹¹£¬£¬ÏêϸÈÏÕæ±¾µ¥Î»Òªº¦ÐÅÏ¢»ù´¡ÉèÊ©µÄÇå¾²±£»£»¤ÊÂÇé;

¶ÔÒªº¦¸ÚλְԱʵÑéÇå¾²Åä¾°Éó²é£¬£¬ÆäÖаüÀ¨ÔËÓªÕßרÃÅÇå¾²ÖÎÀí»ú¹¹µÄÈÏÕæÈ˼°ÆäÈ϶¨µÄÒªº¦¸ÚλְԱ£»£»

°ü¹ÜרÃÅÇå¾²ÖÎÀí»ú¹¹ÔËÐУ¬£¬Îª±¾µ¥Î»×¨ÃÅÇå¾²ÖÎÀí»ú¹¹Ìṩ¾­·ÑºÍרҵְԱ°ü¹Ü£»£»

ÓÅÏȲɹºÇå¾²¿ÉÐŵÄÍøÂç²úÆ·ºÍЧÀÍ£¬£¬¹æ·¶ÍøÂç²úÆ·ºÍЧÀͲɹºÔ˶¯;

2¡¢Ï¸»¯Çå¾²±£»£»¤ÒªÇó

ʵÑéÍýÏë¡¢½¨É衢ʹÓá°Èýͬ²½¡±Ô­Ôò

½¨Éè½¡È«ÍøÂçÇå¾²ÖÎÀí¡¢ÆÀ¼ÛÉóºËÖÆ¶È

Äâ¶©Òªº¦ÐÅÏ¢»ù´¡ÉèÊ©Çå¾²±£»£»¤ÍýÏë

¿ªÕ¹ÍøÂçÇå¾²¼à²â¡¢¼ì²âºÍΣº¦ÆÀ¹À

½¨ÉèÓ¦¼±Ô¤°¸¡¢ÑÝÁ·ºÍ´¦Öóͷ£ÏµÍ³

È϶¨ÍøÂçÇå¾²Òªº¦¸ÚλºÍÉóºËÒªÇó

×éÖ¯ÍøÂçÇå¾²½ÌÓý¡¢Åàѵ

½¨É轡ȫСÎÒ˽¼ÒÐÅÏ¢ºÍÊý¾ÝÇå¾²±£»£»¤ÖƶÈ

ÍÆÐÐÖØ´óÇå¾²ÊÂÎñºÍÍþвµÄ±¨¸æÒåÎñ

ÂäÊµÍøÂçÇå¾²Éó²éÒªÇó

ÌáÉý¼à²âÔ¤¾¯ºÍÐÅÏ¢¹²Ïí

3¡¢Ç¿»¯ÖصãÇå¾²°ü¹Ü

Ò»ÊÇÕë¶ÔÒªº¦ÐÅÏ¢»ù´¡ÉèʩʵÑéµÄÎó²î̽²â¡¢ÉøÍ¸²âÊÔµÈÔ˶¯£¬£¬Ó¦»ñµÃÓйصIJ¿·ÖÅú×¼¡¢ÔËÓªÊÚȨºÍÊÂÏȱ¨¸æ£»£»¶þÊÇÄÜÔ´¡¢µçÐÅÐÐҵΪ½ðÈÚ¡¢Ë®ÀûºÍ½»Í¨µÈÐÐÒµÒªº¦ÐÅÏ¢»ù´¡ÉèÊ©ÎȹÌÔËÐÐÌṩÖ÷ÒªÖ§³Ö¼°×ÊÔ´°ü¹Ü£»£»ÈýÊÇ»ù´¡µçÐÅÍøÂç¾ßÓлù´¡ÐÔ¡¢È«¾ÖÐÔ£¬£¬³ÐÔØ×ÅÆäËûÒªº¦ÐÅÏ¢»ù´¡ÉèÊ©£¬£¬¶Ô»ù´¡µçÐÅÍøÂçʵÑéÎó²î̽²â¡¢ÉøÍ¸ÐÔ²âÊÔµÈÔ˶¯£¬£¬Ó¦µ±ÊÂÏÈÏò¹úÎñÔºµçÐÅÖ÷¹Ü²¿·Ö±¨¸æ£»£»ËÄÊǹú¼Ò½«½ÓÄɲ½·¥£¬£¬ÓÅÏȰü¹ÜÄÜÔ´¡¢µçÐŵÈÒªº¦ÐÅÏ¢»ù´¡ÉèÊ©Çå¾²ÔËÐС£¡£¡£¡£¡£

4¡¢ÑÏ¿áÖ´·¨ÔðÈÎÒªÇó

ׯÏÐÓÎÏ·¸³ÄÜÒªº¦ÐÅÏ¢»ù´¡ÉèÊ©

ΪÁ˸üºÃµØÔÚÒªº¦ÐÅÏ¢»ù´¡ÉèÊ©Çå¾²±£»£»¤ÊÂÇéÖÐʩչÇå¾²ÆóÒµµÄ×÷Ó㬣¬×¯ÏÐÓÎÏ·ÍÆ³öÒªº¦ÐÅÏ¢»ù´¡ÉèÊ©±£»£»¤¼Æ»®£¬£¬Í¨¹ý¶ÔÍøÂçÇå¾²»ù´¡ÄÜÁ¦µ××ù½¨Éè¡¢¶¯Ì¬×ÛºÏÍøÂçÇå¾²·ÀÓùÄÜÁ¦µÄÌáÉýÒÔ¼°ÍøÂçÇå¾²Ì¬ÊÆî¿ÏµÄÜÁ¦µÄÔöÇ¿£¬£¬ÊµÏÖÒªº¦ÐÅÏ¢»ù´¡ÉèÊ©Çå¾²ÈýÖØ°ü¹Ü¡£¡£¡£¡£¡£Ê×ÏÈÊÇÑÏ¿áÂäÊµÍøÂçÇå¾²Èýͬ²½ºÍÆ·¼¶±£»£»¤2.0ÒªÇ󣬣¬×ÛºÏÔËÓÃÍøÂçÇå¾²±£»£»¤ÊÖÒÕ²½·¥ºÍÖÎÀí²½·¥£¬£¬¹¹½¨ÍøÂçÇå¾²»ù´¡ÄÜÁ¦ÏµÍ³¡£¡£¡£¡£¡£Æä´ÎÊǽøÒ»²½ÔöǿҪº¦ÐÅÏ¢»ù´¡ÉèÊ©±£»£»¤ÄÜÁ¦½¨É裬£¬´Óʶ±ðÈ϶¨¡¢Çå¾²·À»¤¡¢¼ì²âÆÀ¹À¡¢¼à²âÔ¤¾¯¡¢ÊÂÎñ´¦Öóͷ£µÈÎå¸ö»·½ÚÈëÊÖ£¬£¬ÐγÉÒ»Ì×ÊÖÒÕÁìÏÈ¡¢ÖÎÀíÍêÉÆ¡¢ÔËÐиßЧµÄ¶¯Ì¬×ÛºÏÍøÂçÇå¾²·ÀÓùϵͳ¡£¡£¡£¡£¡£Í¬Ê±½èÖúÇå¾²Ì¬ÊÆ¸Ð֪ƽ̨Óë´óÊý¾Ý´æ´¢ÆÊÎöÊÖÒÕ£¬£¬ÊÕÂÞ²¢ÆÊÎöÒªº¦ÐÅÏ¢»ù´¡ÉèʩϵͳÏà¹ØÇå¾²Êý¾Ý£¬£¬ÎªÒªº¦ÐÅÏ¢»ù´¡ÉèÊ©Çå¾²°ü¹ÜÊÂÇéÌṩÓÅÒìµÄÖ¸µ¼¡¢¼àÊÓºÍÐëÒªÖ§³Ö¡£¡£¡£¡£¡£

Òªº¦ÐÅÏ¢»ù´¡ÉèÊ©¹Øºõ¹«ÖÚÀûÒæ¡¢¾­¼ÃÖÈÐòÓë¹ú¼ÒÇå¾²£¬£¬ÆäÇå¾²½¨Éè¸üÐèҪȫÉç»áÅäºÏÆð¾¢¡£¡£¡£¡£¡£×÷ΪÖйúÁìÏȵÄÍøÂçÇå¾²¡¢´óÊý¾ÝÓëÔÆÐ§ÀÍÌṩÉÌ£¬£¬×¯ÏÐÓÎϷʼÖÕÒÔ³ÉΪ¡°Ãñ×åÇå¾²¹¤ÒµµÄÏòµ¼Õß¡¢ÁìÏÈÇå¾²ÊÖÒյĴ´Á¢Õß¡¢Êý×Öʱ´úÇå¾²µÄ¸³ÄÜÕß¡±ÎªÆóҵĿµÄ£¬£¬Ò»Á¬ÌáÉý×ÔÖ÷Á¢ÒìÄÜÁ¦Óë½¹µã¾ºÕùÁ¦£¬£¬ÎªÒªº¦ÐÅÏ¢»ù´¡ÉèÊ©Çå¾²±£»£»¤ÌṩÓÅÒìµÄ½â¾ö¼Æ»®ºÍרҵµÄ²úÆ·¼°Ð§ÀÍ£¬£¬Ò»Ö±º»ÊµÍøÂç¿Õ¼äÇå¾²µ××ù£¬£¬ÖþÀÎÒªº¦ÐÅÏ¢»ù´¡ÉèÊ©Çå¾²·ÀµØ£¬£¬Îª°ü¹Ü¹ú¼ÒÇ徲Т˳ÆóҵʵÁ¦¡£¡£¡£¡£¡£

Òªº¦´Ê±êÇ©£º
ׯÏÐÓÎÏ· Òªº¦ÐÅÏ¢»ù´¡ÉèÊ©±£»£»¤ÌõÀý ÐÅÏ¢Çå¾²
¿Í»§Ð§ÀÍÈÈÏß

400-777-0777
7*24СʱЧÀÍ

ÁªÏµÓÊÏä

servicing@topsec.com.cn

ɨÂë¹Ø×¢
¡¾ÍøÕ¾µØÍ¼¡¿¡¾sitemap¡¿