Íø°²±êί2025ÄêµÚÒ»´Î¡°±ê×¼ÖÜ¡± | ׯÏÐÓÎÏ·ÀîѩӨ£º°ü¹Ü´óÄ£×ÓÓ¦ÓÃÇå¾²Ó¦ÕÆÎÕ¡°¿ì¡¢Ð¡¢È«¡±Èý´óÔÔò
4ÔÂ14ÖÁ17ÈÕ£¬£¬£¬ÌìÏÂÍøÂçÇå¾²±ê×¼»¯ÊÖÒÕίԱ»á£¨ÒÔϼò³Æ¡°Íø°²±êί¡±£©2025ÄêµÚÒ»´ÎÈ«ÌåίԱ¾Û»áôß¡°±ê×¼ÖÜ¡±Ô˶¯ÔÚËÕÖݾÙÐС£¡£¡£¡£×¯ÏÐÓÎÏ·¶Ê³¤¼æCEOÀîѩӨ²©Ê¿ÊÜÑû³öϯ´ó»á²¢½ÒÏþ¡¶´óÄ£×ÓÓ¦ÓÃÇ徲Σº¦Óë·À»¤Êµ¼ù¡·Ö÷ÌâÑݽ²£¬£¬£¬½¨Òé¼ÓËÙÁ¢ÏîÑо¿´óÄ£×ÓÇå¾²·À»¤Íø¹ØÏà¹Ø¹ú¼Ò±ê×¼£¬£¬£¬¸üºÃµØÖ§³Ö´óÄ£×ÓÓ¦ÓÃÇå¾²¿ìËÙÉú³¤¡£¡£¡£¡£
×ÔDeepSeek¿ªÔ´Ðû²¼ÒÔÀ´£¬£¬£¬´óÄ£×ÓÓ¦ÓÃÒѽøÈë¡°¿ì³µµÀ¡±£¬£¬£¬¸÷ÐÐÒµ½ÓÈë´óÄ£×ÓµÄËÙÂʼÓËÙ£¬£¬£¬Íƶ¯ÁËÉú²úÁ¦µÄÀå¸ï£¬£¬£¬¸øÈËÃñÉú±¬·¢ÑÄ´øÀ´Ç㸲ʽµÄ¸Ä±ä¡£¡£¡£¡£ÅãͬÐÂÊÖÒÕ¡¢Ð³¡¾°Ó¦Ó㬣¬£¬´óÄ£×ÓÓ¦ÓôøÀ´µÄDZ²ØÇå¾²ÎÊÌâÈÕÒæÑÏË࣬£¬£¬Ø½´ý¸÷·½ÐͬӦ¶Ô£¬£¬£¬ÒÔʵÏÖÈ˹¤ÖÇÄÜÇå¾²¡¢ÎȽ¡ÇÒ¿ÉÒ»Á¬Éú³¤¡£¡£¡£¡£

ׯÏÐÓÎÏ·¶Ê³¤¼æCEO ÀîѩӨ²©Ê¿
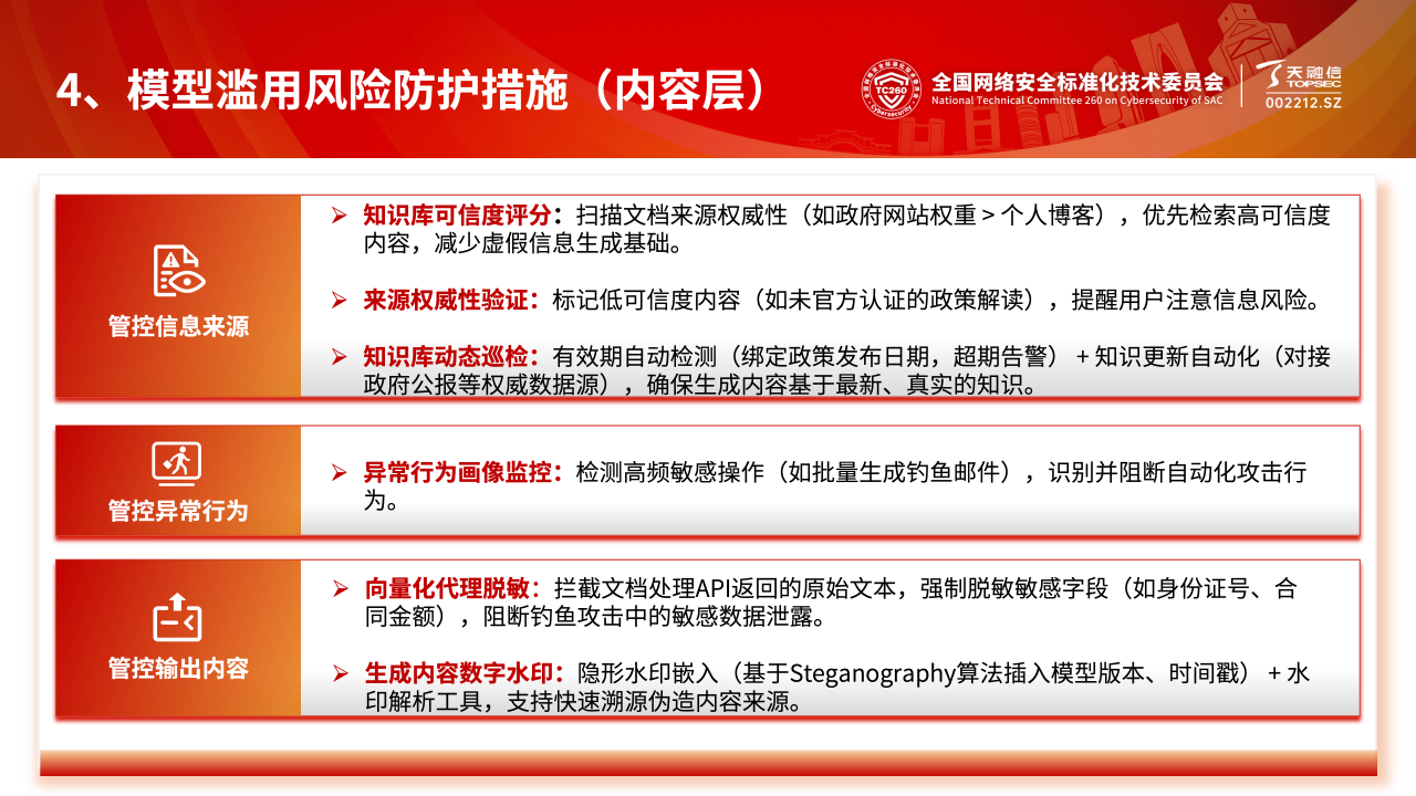
ÔÚÑݽ²ÖУ¬£¬£¬ÀîѩӨ²©Ê¿Ì¸µ½£¬£¬£¬Agent£¨×ÔÖ÷¾öÒéÐÍAIÊðÀí£©ºÍRAG£¨¼ìË÷ÔöÇ¿ÌìÉú£©Á½ÖÖ´óÄ£×ÓÓ¦ÓÃģʽ£¬£¬£¬ËäÔÚÊÖÒÕʵÏÖÂß¼ÓÐËùÇø±ð£¬£¬£¬µ«¾ùÃæÁÙ×ÅÒ»¶¨µÄÇ徲Σº¦¡£¡£¡£¡£Á¬Ïµ×¯ÏÐÓÎÏ·×ÔÉíµÄÑо¿Óëʵ¼ù£¬£¬£¬Ëý´Ó´óÄ£×ÓÓ¦ÓõĻù´¡ÉèÊ©²ã¡¢Ð§ÀͲ㡢Óû§²ã¡¢ÄÚÈݲ㡢î¿Ïµ²ãÎå¸ö²ãÃæÉî¶ÈÆÊÎöÁËÏà¹ØÎ£º¦Óë·À»¤²½·¥¡£¡£¡£¡£ÆäÖУ¬£¬£¬»ù´¡ÉèÊ©ÃæÁÙµÄÕ¾µãΣº¦ÊôÓÚͨÓÃÇ徲Σº¦£¬£¬£¬ÔÚЧÀͲãµÄAPIŲÓÃΣº¦¡¢Óû§²ãµÄ½»»¥ÐÐΪΣº¦¡¢ÄÚÈݲãµÄÄ£×ÓÀÄÓÃΣº¦¡¢î¿Ïµ²ãµÄºÏ¹æÎ£º¦ÔòΪ´óÄ£×ÓÓ¦ÓÃÌØÓеÄΣº¦£¬£¬£¬²ã¼¶Âß¼ÉÏÏ໥¹ØÁª¡£¡£¡£¡£










Çå¾²ÊÇÉú³¤µÄÌõ¼þ£¬£¬£¬Éú³¤ÊÇÇå¾²µÄ°ü¹Ü¡£¡£¡£¡£ÀîѩӨ²©Ê¿Á¬Ïµ½üÄêÀ´×¯ÏÐÓÎÏ·ÔÚ´óÄ£×ÓÓ¦ÓÃÇå¾²·À»¤·½ÃæµÄʵ¼ù£¬£¬£¬ÌáÁ¶³ö¡°¿ì¡¢Ð¡¢È«¡±Èý´óÔÔò£¬£¬£¬ÓÐÓðü¹Ü´óÄ£×ÓÓ¦ÓÃÇå¾²¡£¡£¡£¡£
¿ì£º°²ÅÅÖ±½ÓÓÐÓõÄÇå¾²²½·¥
Ä¿½ñ´óÄ£×ÓµÄÓ¦ÓÃÕý´¦ÓÚ¿ìËÙÆÕ¼°½×¶Î£¬£¬£¬ÐèÒªÒÔÖ±½ÓÓÐÓõIJ½·¥£¬£¬£¬ÊµÏÖÇå¾²·À»¤¿ìËÙ°²ÅÅ£¬£¬£¬½â¾ö´ó²¿·ÖÎÊÌâ¡£¡£¡£¡£
ׯÏÐÓÎÏ·´óÄ£×ÓÇå¾²·À»¤Íø¹ØTopLMGÊÇÒ»¿îרעÓÚΪÆóÒµ¼¶´óÄ£×ÓÌṩȫ·½Î»Ó¦ÓÃÇå¾²·À»¤µÄ²úÆ·£¬£¬£¬¿ÉÓÐÓÃÓ¦¶ÔÉÏÊöÎå¸ö²ãÃæµÄÇ徲Σº¦£¬£¬£¬²¢ÇÒ³ä·ÖʹÓÃAIÊÖÒÕʵÏÖ¾«×¼¡¢¸ßЧ·ÀÓù¡£¡£¡£¡£TopLMGÓÐÓ²¼þÐÎ̬¡¢Èí¼þÐÎ̬¡¢ÍøÔªÐÎ̬£¬£¬£¬¿ÉÖ§³Ö´óÄ£×ÓÔÚ²î±ð³¡¾°ÏµÄÇå¾²·À»¤ÐèÇ󣬣¬£¬ÖÜÈ«ÇкÏTC260-003¡¶ÌìÉúʽÈ˹¤ÖÇÄÜЧÀÍÇå¾²»ù±¾ÒªÇ󡷺͵ȱ£2.0Èý¼¶ÔöǿҪÇóµÈ±ê×¼¡£¡£¡£¡£
УºÓÃÇå¾²´óÄ£×Ó±£»£»£»¤´óÄ£×ÓÇå¾²
´óÄ£×ÓµÄÒýÈë´øÀ´ÁËÖî¶àÐÂΣº¦£¬£¬£¬ÐèÒªÒÔв½·¥¼ÓÒÔÓ¦¶Ô£¬£¬£¬¼´Í¨¹ýÇå¾²´óÄ£×ÓÀ´°ü¹Ü´óÄ£×ÓµÄÇå¾²ÐÔ¡£¡£¡£¡£
Õë¶Ô´óÄ£×ÓÓ¦ÓÃϵͳ×Ô¼º£¬£¬£¬×¯ÏÐÓÎϷͨ¹ý¼¯³ÉÖÇÄÜÌåµÄÇå¾²²úÆ·ºÍ´óÄ£×ÓÇå¾²·À»¤Íø¹Ø¹¹½¨»ù´¡·À»¤ÏµÍ³£»£»£»Õë¶Ô½ÓÈ뻥ÁªÍøµÄ³¡¾°£¬£¬£¬ÍâµØÇå¾²·À»¤ÊֶοÉÒÔ¶©ÔÄÔÆ¶ËЧÀÍÀ´Ó¦¶Ô¹¥»÷µÄת±ä£¬£¬£¬¸üÖØ´óµÄÎÊÌâ¿ÉÒÔʹÓÃÔÆ¶Ë°²ÅŵÄÇå¾²´óÄ£×Ó¾ÙÐÐÆÊÎö£¬£¬£¬ÊµÏÖÐÂÐÍÍþвºÍ¹¥»÷µÄÓÐÓÃÓ¦¶Ô£»£»£»Õë¶Ô²»¿ÉÉÏÔÆµÄ³¡¾°£¬£¬£¬¿ÉÒÔÔÚÍâµØ°²ÅÅÌìÎÊ´óÄ£×Ó²¢ÓëÌ¬ÊÆ¸Ð֪ϽµµÍª¶¯£¬£¬£¬ÌṩÖÇÄÜ»¯µÄÇå¾²·ÀÓù¡£¡£¡£¡£Óû§¿ÉÒÔͨ¹ýä¯ÀÀÆ÷¡¢APP¡¢Ð¡³ÌÐòµÈËæÊ±ËæµØ¼à¿Ø·À»¤Ð§¹û¡¢ÉèÖ÷À»¤Õ½ÂÔ¡£¡£¡£¡£
±ðµÄ£¬£¬£¬ÀîѩӨ²©Ê¿»¹Ìáµ½£¬£¬£¬×¯ÏÐÓÎÏ·×ÔÑеÄÌìÎÊ´óÄ£×ÓÔÚ2024ÄêÒÑͨ¹ý¡°ÌìÉúʽÈ˹¤ÖÇÄÜЧÀͱ¸°¸¡±ºÍ¡°¾³ÄÚÉî¶ÈºÏ³ÉЧÀÍËã·¨±¸°¸¡±Ë«±¸°¸¡£¡£¡£¡£
È«£ºÒÔϵͳ»¯Çå¾²°ü¹Ü´óÄ£×ÓÓ¦ÓÃ
´óÄ£×ÓÇ徲Σº¦Éæ¼°Ãæ½Ï¹ã£¬£¬£¬Òò´ËÐèҪͨ¹ýϵͳ»¯µÄÇå¾²½¨ÉèÀ´°ü¹Ü´óÄ£×ÓµÄÕûÌåÓ¦ÓÃÇå¾²¡£¡£¡£¡£
»¥Áª»¥Í¨ÊÇÍøÂçÇå¾²ÄÜÁ¦Ô¾Ç¨µÄ±Ø¾Ö®Â·£¬£¬£¬ÀîѩӨ²©Ê¿Ìá³ö´óÄ£×ÓÓ¦ÓÃÇå¾²µÄϵͳ»¯·À»¤»¹ÐèÒª³§ÉÌ¡¢²úÆ·Ö®¼äµÄ»¥Áª»¥Í¨¡£¡£¡£¡£×¯ÏÐÓÎÏ·´óÄ£×ÓÓ¦ÓÃÇå¾²·À»¤ÏµÍ³¿ò¼ÜÓÉÒ»ÆäÖÐÐÄ¡¢Èý´óÇå¾²ÄÜÁ¦Ö§³ÖºÍXÀà±ê×¼»¯·À»¤×é³É¡£¡£¡£¡£ÆäÖÐÒ»ÆäÖÐÐÄÊÇÖ¸´óÄ£×ÓÇå¾²ÔËÓªÖÐÐÄ£¬£¬£¬ÈÏÕæÍ³³ïÐͬ¸÷Çå¾²ÄÜÁ¦£¬£¬£¬Ö§³ÖÈ«Íø´óÄ£×ÓÇå¾²ÔËÓªÊÂÇ飻£»£»Èý´óÇå¾²ÄÜÁ¦ÊÇÖ¸ÃæÏò´óÄ£×ÓÓ¦ÓÃÇå¾²µÄΣº¦¼à²âÄÜÁ¦¡¢Çå¾²·À»¤ÄÜÁ¦ºÍÏìÓ¦´¦Öóͷ£ÄÜÁ¦£»£»£»XÀà±ê×¼»¯·À»¤ÊÇÖ¸Ìá¹©ÍøÂ硢ϵͳ¡¢Ó¦Óá¢Êý¾Ý¡¢Öն˲ãÃæ¶àÖÖ±ê×¼»¯ÊÖÒÕ·À»¤ÊֶΣ¬£¬£¬Í¨¹ý»¥Áª»¥Í¨ÐÒ飬£¬£¬ÂòͨÀ´×Ô¶à¼ÒµÄ·À»¤²úÆ·£¬£¬£¬Ï໥Áª¶¯ÖÇÄÜ»¯Ö§³ÖÉϲãÇå¾²ÄÜÁ¦µÄÓÐÓÃÂ䵨£¬£¬£¬°ü¹Ü´óÄ£×ÓÓ¦ÓÃÇå¾²¡£¡£¡£¡£

×÷ΪÌìÏÂÍøÂçÇå¾²±ê׼ίԱ»áίԱ£¬£¬£¬ÀîѩӨ²©Ê¿Ò»Ö±Æð¾¢¼ÓÈëÍø°²±êίÏà¹ØµÄÊÂÇé¡£¡£¡£¡£ÔÚÑݽ²×îºó£¬£¬£¬ËýÁ¬ÏµÕþ²ß¡¢±ê×¼ÍýÏëÒÔ¼°¹¤Òµ²ãÃæµÄÊӲ죬£¬£¬½¨Òé¼ÓËÙÁ¢ÏîÑо¿´óÄ£×ÓÇå¾²·À»¤Íø¹ØÏà¹Ø¹ú¼Ò±ê×¼£¬£¬£¬¸üºÃµØÖ§³Ö´óÄ£×ÓÓ¦ÓÃÇå¾²¿ìËÙÉú³¤¡£¡£¡£¡£

¡°È˹¤ÖÇÄÜ+¡±¸³Äܸ÷Ðи÷ÒµÅÉú³¤£¬£¬£¬³ÉÎªÍÆ¶¯¾¼Ã¸ßÖÊÁ¿ÔöÌíµÄÖ÷ҪʵÁ¦¡£¡£¡£¡£ÊÖÒÕÉú³¤µÃÔ½¿ì£¬£¬£¬Çå¾²°ü¹ÜµÄÐèÇó¾ÍÔ½ÆÈÇС£¡£¡£¡£Î´À´£¬£¬£¬×¯ÏÐÓÎÏ·½«ÒÔ¡°È˹¤ÖÇÄÜ+¡±ÎªÃªµã£¬£¬£¬Ò»Á¬´òÔìAI+Çå¾²ÈÚºÏÉú³¤Ð·¶Ê½£¬£¬£¬Ò»Ö±Íƶ¯AIÊÖÒÕÔÚ¸÷Ðи÷Òµ¸üÆÕ±é¡¢¸üÉîÔ¶µØÓ¦Ó㬣¬£¬ÖþÀÎÊý×Ö¾¼Ã¸ßÖÊÁ¿Éú³¤Çå¾²µ××ù¡£¡£¡£¡£
Ïà¹ØÔĶÁ
1¡¢×¯ÏÐÓÎÏ·ÀîѩӨ²©Ê¿£º»¥Áª»¥Í¨ÊÇÍøÂçÇå¾²ÄÜÁ¦Ô¾Ç¨µÄ±Ø¾Ö®Â·£¡
2¡¢AIÉú³¤£¬£¬£¬±ê׼Ϊ»ù£¡×¯ÏÐÓÎÏ·ÀîѩӨ²©Ê¿³öϯÐŰ²±êί2023ÄêµÚ¶þ´Î¡°±ê×¼ÖÜ¡±Ô˶¯
3¡¢×¯ÏÐÓÎÏ·£ºDeepSeekÐÐÒµÓ¦ÓüÓËÙ£¬£¬£¬´óÄ£×ÓÇå¾²¡°¶Ì°å¡±Ø½´ý²¹Æë£¡

¾©¹«Íø°²±¸ 11010802026257ºÅ