ׯÏÐÓÎÏ·£º·Ö²ã·ÀÓùÖþÀÎÓ²¼þ×ʲúÇå¾²·ÀµØ£¬£¬£¬£¬Õ½ÂÔ¼¶×ʲú·À»¤ÊÇÒªº¦
дÔÚ¿ªÆª
2025Äê7Ô£¬£¬£¬£¬Ó²¼þÇå¾²ÁìÓò½ÓÁ¬·ºÆðÒý·¢ÆÕ±é¹Ø×¢µÄÊÂÎñ£ºÓ¢Î°´ïH20оƬÒò±»ÆØ±£´æÎó²îºóÃÅÇ徲Σº¦£»£»Í¬ÆÚ£¬£¬£¬£¬¹ú¼ÒÇå¾²²¿·Öת´ï£¬£¬£¬£¬²¿·Ö¹²Ïí³äµç±¦±»²»·¨·Ö×Ó¼Óװ΢ÐÍоƬ£¬£¬£¬£¬±£´æÇÔÈ¡Óû§ÖÇÄÜÖÕ¶ËÊý¾ÝµÄÇå¾²Òþ»¼¡£¡£¡£¡£
´Ó¸ßÐÔÄÜÅÌËãоƬµ½ÏûºÄ¼¶ÖÇÄÜÓ²¼þ£¬£¬£¬£¬ÕâЩÊÂÎñÅäºÏ͹ÏÔÁËÓ²¼þ×°±¸Çå¾²Òþ»¼¶ÔÍøÂçÇå¾²ÓëÊý¾ÝÇå¾²µÄÖ±½ÓÍþв¡£¡£¡£¡£

01 Êý×ÖÉú̬ϵÄÓ²¼þÇå¾²ÑÝʧ³£ÊÆ ¹Å°åÇå¾²ÊÖ¶ÎÄÑÒÔÓ¦¶ÔÐÂÐÍÎó²î´øÀ´µÄÌôÕ½
Ó²¼þ×ʲúÊÇÊý×ÖÌìÏÂÒþ²ØÈ´½¹µãµÄ×é³ÉÒªËØ¡£¡£¡£¡£´ÓǶÈëÖÖÖÖÖÇÄÜ×°±¸µÄ΢¿ØÖÆÆ÷£¨MCU£©£¬£¬£¬£¬µ½Ö§³ÖÒªº¦»ù´¡ÉèÊ©¡¢ÔÆÐ§Àͼ°¹ú·ÀϵͳµÄÖØ´óAI´¦Öóͷ£Æ÷£¬£¬£¬£¬ËüÃÇÅäºÏ×é³ÉÁËËùÓÐÊý×ÖͨѶ¡¢ÅÌËãÓë¿ØÖÆµÄµ×²ã»ù×ù¡£¡£¡£¡£
Ëæ×ÅÓ²¼þ¼¯³É¶ÈÓëÊÖÒÕÖØÆ¯ºóµÄÌá¸ß£¬£¬£¬£¬Ç徲Σº¦Ò»Ö±×ÌÉú£¬£¬£¬£¬¹Å°åÍøÂçÇå¾²ÊÖ¶ÎÒÑÄÑÒÔÓ¦¶ÔÐÂÐÍÎó²î´øÀ´µÄÌôÕ½¡£¡£¡£¡£Ó²¼þÇå¾²µÄ½¹µãÄÑÌâÔÚÓÚ£¬£¬£¬£¬Ó²¼þÎó²î»ò¶ñÒâÖ²Èë¾ßÓÐÒþ²ØÐÔÇ¿¡¢³¤ÆÚÐԸߵÄÌØµã¡£¡£¡£¡£
ÓëÈí¼þÎó²î»ò¶ñÒâ³ÌÐò¿ÉÔÚ·¢Ã÷ºóͨ¹ý²¹¶¡ÐÞ¸´²î±ð£¬£¬£¬£¬Ó²¼þ²ãÃæµÄÍþв¿ÉÉîÂñÓÚоƬÎïÀí½á¹¹»ò¹Ì¼þÖУ¬£¬£¬£¬ºã¾ÃDZÔÚÇÒÄÑÒÔɨ³ý£¬£¬£¬£¬Äܹ»ÈƹýÉϲãÇå¾²¿ØÖÆ»úÖÆ¡£¡£¡£¡£±ðµÄ£¬£¬£¬£¬ÓÉÓÚÕâЩ×ʲúµÄÖÆÔìÍùÍùÒÀÀµÈ«Çò»¯¹©Ó¦Á´£¬£¬£¬£¬Éæ¼°¶à·½¼ÓÈ룬£¬£¬£¬¶ñÒâ¸Ä¶¯µÄΣº¦ÏÔÖøÔöÌí¡£¡£¡£¡£Òµ½çÒÑÆÕ±éÊìϤµ½£¬£¬£¬£¬Ó²¼þÇå¾²²»µ«ÊÇÊÖÒÕÎÊÌ⣬£¬£¬£¬¶øÊÇÒѾÉÏÉýΪ¹ú¼ÒÇå¾²ÒéÌâ¡£¡£¡£¡£
ÃæÁÙÕâÒ»ÑÝʧ³£ÊÆ£¬£¬£¬£¬Ø½Ðè½ÓÄÉеķÀ»¤Õ½ÂÔ£¬£¬£¬£¬Í»ÆÆ¹Å°å½çÏß·ÀÓùģʽ£¬£¬£¬£¬ÍÆÐÐÍêÉÆµÄÉè¼Æ¹æ·¶¡¢Çå¾²µÄÖÆÔìÁ÷³Ì¡¢ÑÏ¿áµÄ¹©Ó¦Á´Éó²é¡¢ÏȽøµÄ¼ì²âÊÖÒÕ¼°È«ÉúÃüÖÜÆÚÖÎÀí¡£¡£¡£¡£Í¬ÑùÖ÷ÒªµÄÊÇ£¬£¬£¬£¬ÐèÊìϤµ½²î±ðÓ²¼þ×ʲúµÄÖ÷ÒªÐÔÓëΣº¦Æ·¼¶±£´æÏÔÖø²î±ð¡£¡£¡£¡£
¡°Ò»µ¶ÇС±µÄ·À»¤·½·¨¿ÉÄܵ¼ÖÂ×ÊÔ´´íÅ䡪¡ªÒªÃ´¶ÔµÍΣº¦×°±¸Ì«¹ýͶÈ룬£¬£¬£¬ÒªÃ´Ê¹Ö÷Òª×ʲú·À»¤È±·¦¡£¡£¡£¡£Ö»Óгä·ÖÕÆÎÕÖÖÖÖÓ²¼þµÄÆæÒìÇå¾²ÊôÐÔ£¬£¬£¬£¬²Å»ª°²ÅżȾ¼Ã¸ßЧÓÖ¾ßÕ½ÂÔÒâÒåµÄ·ÀÓù²½·¥¡£¡£¡£¡£
02 뢻Ӳ¼þ×ʲúÇå¾²¹ú½ç ´ÓÕ½ÂÔ¼¶×ʲúµ½ÏûºÄ¼¶×°±¸µÄ×ÝÉî·ÀÓùϵͳ
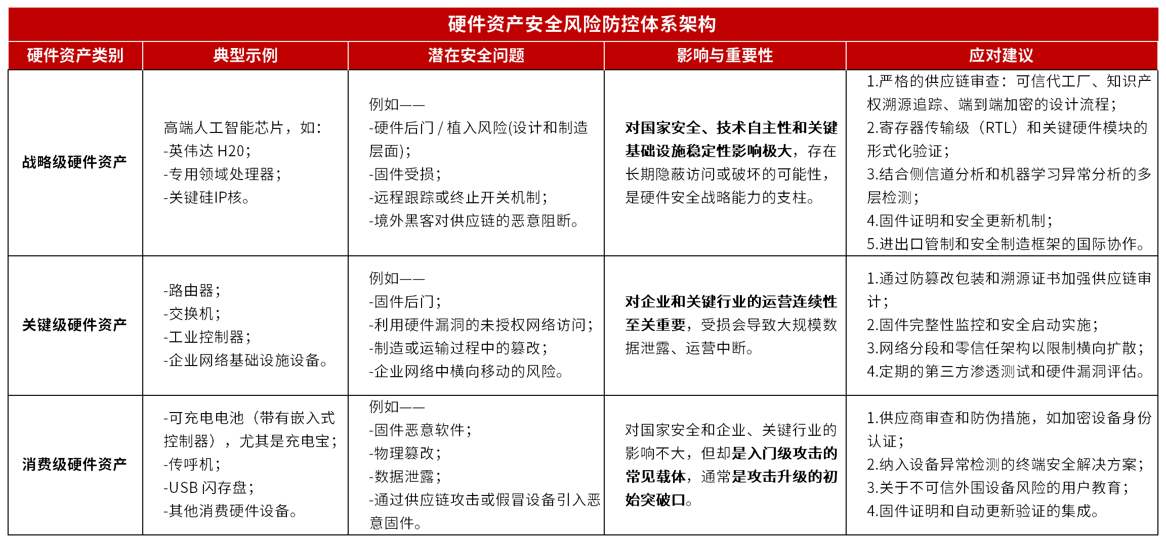
Ó²¼þ×ʲúµÄÇå¾²·À»¤£¬£¬£¬£¬Ð轨ÉèÔÚ¶ÔÆä²ã¼¶ÌØÕ÷ÓëΣº¦²î±ðµÄÇåÎúÈÏÖªÖ®ÉÏ¡£¡£¡£¡£´ÓÖ§³Ö¹ú¼ÒÕ½ÂÔÇå¾²ÄÜÁ¦µÄ½¹µã×°±¸£¬£¬£¬£¬µ½°ü¹ÜÐÐÒµÔËתµÄÒªº¦»ù´¡ÉèÊ©£¬£¬£¬£¬ÔÙµ½ÉøÍ¸Ò»Ñùƽ³£³¡¾°µÄÏûºÄ¼¶²úÆ·£¬£¬£¬£¬²î±ðÀàÐ͵ÄÓ²¼þ×ʲúÔÚÇå¾²È¨ÖØ¡¢ÍþÐ²Ì»Â¶Ãæ¼°·À»¤ÐèÇóÉϱ£´æÏÔÖø»®·Ö¡£¡£¡£¡£Î¨Óо«×¼»®·ÖÆä²ã¼¶½çÏß¡¢ÆÊÎö¸÷×ÔÇå¾²ÌØÕ÷£¬£¬£¬£¬²Å»ª¹¹½¨Æð¼È°ÐÏò¾Û½¹ÓÖÈ«ÓòÁýÕֵķÀÓù¿ò¼Ü¡£¡£¡£¡£
ÏÂÃæ½«´ÓÕ½ÂÔ¼¶¡¢Òªº¦¼¶µ½ÏûºÄ¼¶Èý¸öÌõÀí£¬£¬£¬£¬Öð²ãÆÊÎöÓ²¼þ×ʲúµÄÇ徲ͼ¾°¡£¡£¡£¡£

Õ½ÂÔ¼¶Ó²¼þ×ʲú ¾öÒé¹ú¼Ò½¹µãÄÜÁ¦ÓëÊÖÒÕÖ÷ȨµÄÇå¾²»ù±¾
´¦ÓÚ½¹µã²ã¼¶µÄÊÇÕ½ÂÔ¼¶Ó²¼þ×ʲú£¬£¬£¬£¬°üÀ¨ÏȽøµÄÈ˹¤ÖÇÄÜоƬ¡¢×¨ÓÃÁìÓò´¦Öóͷ£Æ÷¼°Òªº¦¹èIPºËµÈ¸ß¶Ë×°±¸¡£¡£¡£¡£ÕâЩ×ʲúÖ§³Ö×ŶԹú¼ÒÇå¾²¡¢Òªº¦»ù´¡ÉèÊ©»ò½¹µãÊÖÒÕÁ¢ÒìÖÁ¹ØÖ÷ÒªµÄÊÖÒÕ£¬£¬£¬£¬Æäɥʧ»ò±»ÆÆËð¿ÉÄÜÑÏÖØÏ÷Èõ¹ú¼ÒÕ½ÂÔÄÜÁ¦ÓëÊÖÒÕÖ÷Ȩ¡£¡£¡£¡£
´ËÀàÓ²¼þͨ³£°üÀ¨×¨Óмܹ¹¡¢Ãô¸Ð¼ÓÃÜÄ£¿£¿£¿£¿é¼°Ç¿»¯Çå¾²¹¦Ð§£¬£¬£¬£¬µ«Æä¸ß¶ÈµÄÖØ´óÐÔÓëÕ½ÂÔ¼ÛֵҲʹÆä³ÉΪ¹¥»÷ÕßµÄÖ÷ҪĿµÄ¡£¡£¡£¡£¶ÔÕâЩװ±¸µÄ¶ñÒâ²Ù¿Ø»òÒþ²Ø¸Ä¶¯£¨ÓÈÆäÊÇÔÚÉè¼Æ»òÖÆÔì½×¶ÎÖ²ÈëÓ²¼þľÂí£©¿ÉÄܵ¼ÖÂδ±»²ì¾õµÄÌØ¹¤Ô˶¯¡¢Êý¾Ýй¶»òÔ¶³Ì¿ØÖÆ¡£¡£¡£¡£
ÓÉÓÚÕâÀà×°±¸½á¹¹Öش󣬣¬£¬£¬ÖÜÈ«ÑéÖ¤ÄѶȼ«´ó£¬£¬£¬£¬ËüÃÇ¿ÉÄܼ¯³ÉÊýÊ®ÒÚ¸ö¾§Ìå¹Ü¡¢¶à¸ö½¹µã¼°¶à²ã¹Ì¼þ×Óϵͳ£¬£¬£¬£¬ÕâÔöÌíÁ˳¹µ×¼ì²âµÄÄѶȣ¬£¬£¬£¬Ò²Ê¹Ç±ÔÚÎó²î±»ºöÊÓµÄΣº¦ÉÏÉý¡£¡£¡£¡£¸ß¼¶Ò»Á¬ÐÔÍþв¿ÉÄÜʹÓÃÕâÐ©Ã¤Çøºã¾ÃDZÔÚ£¬£¬£¬£¬ÔÚ¿´ËÆÕý³£µÄ״̬ÏÂÇÔȡҪº¦ÐÅÏ¢¡£¡£¡£¡£
Òªº¦¼¶Ó²¼þ×ʲú Ö§³ÖÐÐÒµÔËתÓëÓªÒµÒ»Á¬ÐÔµÄÇå¾²Ö§Öù
Òªº¦¼¶Ó²¼þ×ʲú×é³ÉÆóÒµ¡¢¹¤Òµ¼°»ù´¡ÉèÊ©ÔËÓªµÄÖ÷¸É£¬£¬£¬£¬°üÀ¨Â·ÓÉÆ÷¡¢ÍøÂç½»Á÷»ú¡¢¹¤Òµ¿ØÖƵ¥Î»¼°Êý¾ÝÖÐÐÄ×°±¸µÈ¡£¡£¡£¡£ÕâЩװ±¸Ö§³Ö½¹µã¹¦Ð§ÓëÓªÒµÒ»Á¬ÐÔ£¬£¬£¬£¬ÆäÇå¾²ÊÜËð½«Ó°ÏìÒ»Ñùƽ³£ÔËÓª¡¢¹©Ó¦Á´¼°Òªº¦Ð§Àͽ»¸¶¡£¡£¡£¡£
ÓëÕ½ÂÔ¼¶×ʲú²î±ð£¬£¬£¬£¬ËüÃÇËä²»¾ß±¸Ò»ÂɵĹú¼ÒÇå¾²Õ½ÂÔÃô¸ÐÐÔ£¬£¬£¬£¬µ«¶Ôϵͳ¿ÉÓÃÐÔÓëÔËÓªÇå¾²ÖÁ¹ØÖ÷Òª¡£¡£¡£¡£Õë¶ÔÕâÀà×°±¸µÄ¹¥»÷¿ÉÄܱ¬·¢Ö±½ÓÇÒÑÏÖØµÄЧ¹û£¬£¬£¬£¬°üÀ¨Êý¾Ýй¶¡¢Ð§ÀÍÖÐÖ¹»ò×°±¸±»²Ù¿Øµ¼ÖµĹ¤ÒµÁ÷³ÌÔÓÂҵȡ£¡£¡£¡£
Òªº¦¼¶Ó²¼þ×ʲúµÄÆÕ±é°²ÅÅ£¨Í¨³£´ó¹æÄ£ÇÒºã¾ÃʹÓã©ÎªÈ«ÉúÃüÖÜÆÚÇå¾²ÖÎÀí´øÀ´ÌôÕ½¡£¡£¡£¡£Òò´Ë£¬£¬£¬£¬±ØÐèÖÆ¶©ÑÏ¿áµÄ¹Ì¼þ¸üÐÂÕ½ÂÔ¡¢ÊµÑéÍøÂç·Ö¶Î²¢¿ªÕ¹°´ÆÚÎó²îÆÀ¹À£¬£¬£¬£¬ÒÔά³ÖÇå¾²·À»¤µÄÓÐÓÃÐÔ¡£¡£¡£¡£
ÏûºÄ¼¶Ó²¼þ×ʲú ×é³É¹¥»÷Á´Â·³õʼÈë¿ÚµÄÇå¾²±¡Èõ»·½Ú
ÏûºÄ¼¶Ó²¼þ×ʲú°üÀ¨Í¨³£±»ÒÔΪµ¥¸öÓ°Ïì½ÏСµÄ×°±¸£ººÃ±Èº¬Î¢¿ØÖÆÆ÷µÄÖÖÖÖÖÇÄÜµç³Ø¡¢USBÉÁ´æÅÌ¡¢ÖÖÖÖÍâÉè¼°ÎïÁªÍø±ßÑØÄ£¿£¿£¿£¿éµÈ¡£¡£¡£¡£Ö»¹ÜÆä¶Ô¹ú¼ÒÇå¾²Õ½ÂÔ»ò¹Ø»ùÉèÊ©ÔËÓªµÄÖ±½ÓÓ°ÏìÓÐÏÞ£¬£¬£¬£¬µ«ÕâЩ×ʲú¾³£±»ÓÃ×÷³õʼÈëÇÖ»ò¹¥»÷Éý¼¶µÄÔØÌ壬£¬£¬£¬´ÓÍþв·¾¶½Ç¶È¿´¾ßÓÐÖ÷ÒªÒâÒå¡£¡£¡£¡£
ÕâÀà×°±¸ÔÚÒ»Ñùƽ³£ÏûºÄ¡¢ÉÌÒµÇéÐÎÒÔ¼°ÆäËûÉç»á³¡¾°µÄÆÕ±éÓ¦Ó㬣¬£¬£¬Ò²Ê¹Æä³ÉΪ¹¥»÷Õß×·ÇóÒþ²ØÈë¿Ú»òÈö²¥ÇþµÀµÄÀíÏëÄ¿µÄ¡£¡£¡£¡£ÖøÃûµÄ¡°BadUSB¡±Îó²î¾ÍÊǵ䷶°¸Àý¡ª¡ªÍ¨¹ýÐÞ¸ÄUSBÉÁ´æ×°±¸¹Ì¼þÖ²È볤ÆÚ»¯¶ñÒâÈí¼þ£¬£¬£¬£¬ÕâÅú×¢¿´ËÆÎÞº¦µÄÏûºÄ¼¶Ó²¼þ×ʲúÒ²¿ÉÄÜ×é³ÉÑÏÖØÇ徲Σº¦¡£¡£¡£¡£
Õ½ÂÔ¼¶¡¢Òªº¦¼¶ÓëÏûºÄ¼¶Ó²¼þ×ʲúµÄ·Ö²ã·ÀÓùÂß¼
Õë¶ÔÓ²¼þ×ʲúµÄ·Ö²ã·ÀÓùϵͳµÄ½¹µãÓÅÊÆÔÚÓÚ¸ü¸ßЧµÄ×ÊÔ´·ÖÅÉ¡ª¡ª½«¸ü¸ß¼¶±ðµÄÇå¾²·À»¤ºÍͶÈ뼯ÖÐÔÚÕ½ÂԲ㣬£¬£¬£¬Í¬Ê±¼á³Ö¶ÔÍâΧÏûºÄ¼¶×ʲúµÄÆÕ±éÁýÕÖ¡£¡£¡£¡£
»ùÓÚΣº¦µÄ×ÊÔ´ÉèÖûúÖÆ£¬£¬£¬£¬¼È°ü¹Ü¸ßÓ°ÏìÁ¦µÄÕ½ÂÔ¼¶×ʲúÄܹ»»ñµÃ×î¸ßÆ·¼¶µÄ·À»¤£¬£¬£¬£¬ÓÖͨ¹ýÖÜÈ«ÁýÕÖÏûºÄ¼¶Ó²¼þ×°±¸·â¶ÂÔçÆÚÈëÇÖ·¾¶¡ª¡ªÀúÊ·ÂÄÀúÔçÒÑ֤ʵ£¬£¬£¬£¬¹¥»÷Õß³£Ê¹ÓÃÏûºÄ¼¶×°±¸µÄÇå¾²ÈõµãÖð²½ÉøÍ¸ÖÁÕ½ÂÔ¼¶Ó²¼þϵͳ£¬£¬£¬£¬Èý¼¶×ÝÉîµÄ·ÀÓùϵͳÕýÊÇͨ¹ý¹¹½¨ÕâÖÖ¶¨Î»¾«×¼ÓÖ¼æ¾ß¡°È«¾Ö¹Û¡±µÄ·À»¤ÇéÐΣ¬£¬£¬£¬´ÓÕûÌåÉÏ×è¶ÏÕâÒ»Íþв·¾¶¡£¡£¡£¡£

1¡¢Õ½ÂÔ¼¶Ó²¼þ×ʲúµÄ¾ø¶ÔÐÅÈηÀ»¤
Õ½ÂÔ¼¶×ʲú×÷Ϊ½¹µã·À»¤¹¤¾ß£¬£¬£¬£¬ÒòÆäÖ÷ÒªÐÔÐèÅ䱸×î¸ß¼¶±ðµÄÇå¾²°ü¹Ü¡£¡£¡£¡£Çå¾²·ÀÓùÐè´ÓÉè¼Æ½×¶Î×Ô¶¯½éÈ룬£¬£¬£¬ÊµÑéÑÏ¿áµÄ֪ʶ²úȨ¹Ü¿ØÓëÉè¼ÆÎļþ¼ÓÃÜ£¬£¬£¬£¬Í¨¹ýÏÞÖÆ²¢Éó²éÒªº¦Éè¼ÆÐÅÏ¢µÄ»á¼ûȨÏÞ£¬£¬£¬£¬½µµÍÄÚ²¿Î£º¦£»£»ÖÆÔì»·½ÚÔòÒÀÍпÉÐÅ´ú¹¤³§£¬£¬£¬£¬ÂäʵϸÄ廯»á¼û¿ØÖÆ¡¢ÎïÀíÇå¾²·À»¤¼°·À¸Ä¶¯Á÷³Ì£¬£¬£¬£¬Í¬Ê±Í¨¹ýÐÎʽ»¯ÑéÖ¤ÓëÊýѧµÈ¼ÛÐÔ¼ì²é£¬£¬£¬£¬È·±£Ó²¼þʵÏÖÇкϹ¦Ð§ÓëÇå¾²¹æ·¶£¬£¬£¬£¬¶Å¾ø¿ÉÄÜÒþ²ØºóÃŵÄδÊÚȨÂß¼¡£¡£¡£¡£
Õë¶ÔÕ½ÂÔ¼¶×ʲúµÄÇå¾²¼ì²â£¬£¬£¬£¬ÐèÒÔ²àÐŵÀÒ£²âÊÖÒÕΪ½¹µã£¬£¬£¬£¬Í¨¹ý´«¸ÐÆ÷¼à²â¹¦ºÄ¡¢ÐźÅʱÐò¼°µç´Å·øÉ䣬£¬£¬£¬Ê¹ÓÃÈ˹¤ÖÇÄÜÇý¶¯µÄÆÊÎöË㷨ʶ±ð¿ÉÄÜÖ¸ÏòDZÔÚľÂí»òÒì³£¸Ä¶¯µÄÎó²î£»£»Í¬Ê±Á¬ÏµÐÎʽ»¯ÑéÖ¤¡¢µÈ¼ÛÐÔ¼ì²éµÈÉè¼Æ½×¶ÎÑéÖ¤ÊÖÒÕ£¬£¬£¬£¬´ÓÔ´Í·×è¶ÏΣº¦¡£¡£¡£¡£ÕâЩҪÁìÔÚµçÂ·ÖØÆ¯ºóÒ»Á¬ÌáÉý¡¢ÃÅÊýÍ»ÆÆÊýÊ®ÒÚµÄÅä¾°ÏÂÓÈΪҪº¦¡£¡£¡£¡£
¹Ì¼þÖÎÀí·½Ãæ£¬£¬£¬£¬Ðè×ñÕÕ¼ÓÃÜÈÏÖ¤Á´ÒÔÈ·±£½öÔËÐоÊÚȨÇÒÑé֤ͨ¹ýµÄ´úÂ룬£¬£¬£¬Çå¾²¹Ì¼þ¸üÐÂÐèʵÑé¶àÒòËØÑéÖ¤£¬£¬£¬£¬ÔËÐÐʱÍêÕûÐÔ֤ʵ»úÖÆÔòʵʱÑéÖ¤²¢±¨¸æ×°±¸×´Ì¬¡£¡£¡£¡£ÖµµÃ×¢ÖØµÄÊÇ£¬£¬£¬£¬Õ½ÂÔ¼¶Ó²¼þ×ʲúµÄÇå¾²Óë¹ú¼ÒÇå¾²ÊÂÇéϸÃܹØÁª£¬£¬£¬£¬Ðèͨ¹ý¼ÓÈëÊÕÖ§¿Ú¹ÜÖÆ¼°¹ú¼ÊÖÆÔì¹æ·¶Ð×÷£¬£¬£¬£¬Îª¹ú¼Ò¿Æ¼¼Ö÷ȨÇå¾²¼Ó¹Ì·À»¤ÆÁÕÏ¡£¡£¡£¡£
2¡¢Òªº¦¼¶Ó²¼þ×ʲúµÄÎÈѹÐÔÓëÈͶȷÀ»¤
ÖÐÐIJãµÄÒªº¦¼¶Ó²¼þ×ʲú·À»¤¾Û½¹ÓÚÒªº¦ÔËÓª×ʲú£¬£¬£¬£¬½¹µãÔÚÓÚ¹©Ó¦Á´Í¸Ã÷»¯¡£¡£¡£¡£Í¨¹ýÇ¿ÖÆÊµÑé·À¸Ä¶¯°ü×°¡¢ÈªÔ´ÈÏÖ¤¼°ÑÏ¿áµÄ¹©Ó¦ÉÌÆÀ¹À£¬£¬£¬£¬¿ÉïÔÌð³ä²úÆ·¼°Î´ÊÚȨ¸Ä¶¯½øÈëÔËÓªÇéÐεÄΣº¦£»£»¹Ì¼þ·À»¤Ôòº¸ÇÇå¾²ÆôÄîÍ·ÖÆ£¨È·±£½öÔËÐÐÊðÃûÑé֤ͨ¹ýµÄ´úÂ룩¼°Ò»Á¬¼à¿Ø£¨ÊµÊ±Ô¤¾¯¹Ì¼þÒì³£»£»òδÊÚȨÉèÖñ任£©¡£¡£¡£¡£
ÍøÂç¼Ü¹¹½ÓÄÉ·Ö¶ÎÉè¼ÆÓëÁãÐÅÈÎÔÔò£¬£¬£¬£¬¼´±ã±¬·¢Çå¾²Í»ÆÆÒ²ÄÜÏÞÖÆÎ´ÊÚȨºáÏòÒÆ¶¯£¬£¬£¬£¬Í¬Ê±°´ÆÚ¿ªÕ¹µÚÈý·½ÉøÍ¸²âÊÔÓëÓ²¼þÎó²îÆÀ¹À²¢ÐγÉÖÆ¶È»¯»úÖÆ£¬£¬£¬£¬Ê¹·ÀÓù×Ë̬Äܹ»¶¯Ì¬Ë³Ó¦Íþвת±ä¡£¡£¡£¡£
3¡¢ÏûºÄ¼¶Ó²¼þ×ʲúµÄÔ¤·ÀÐÔ¾¯½ä·À»¤
ÏûºÄ¼¶Ó²¼þ×ʲúËä³£±»ºöÊÓ£¬£¬£¬£¬È´Êǹ¥»÷Õ߯µÈÔʹÓõÄÍ»ÆÆ¿Ú¡£¡£¡£¡£¸Ã²ã¼¶ÐèÖØµã°²ÅÅ·ÀαÊÖÒÕ£¨Èç¼ÓÃÜ×°±¸Éí·ÝÈÏÖ¤£©£¬£¬£¬£¬È·±£½øÈëÃôÇéÐ÷ÐεÄ×°±¸ÕæÊµÇÒδ±»¸Ä¶¯£»£»¸ß¼¶¶Ëµã¼à¿ØÏµÍ³Ð輯³ÉÒì³£¼ì²âËã·¨£¬£¬£¬£¬¾«×¼Ê¶±ðÏûºÄ¼¶×°±¸µÄÒ쳣ͨѶ»òÐÐΪ£¬£¬£¬£¬ÔÚÔì³É´ó¹æÄ£Ëðº¦Ç°·¢³öÔçÆÚÔ¤¾¯¡£¡£¡£¡£
ͬʱ£¬£¬£¬£¬ÐèÔöÇ¿¶ÔÓû§¼°¹©Ó¦Á´Ö°Ô±µÄÇå¾²ÅàѵÒÔÌáÉý·ÀÓùЧÄÜ£¬£¬£¬£¬Ìî²¹²É¹º»òʹÓû·½ÚÖÐÒòÈËΪÒòËØ¿ÉÄÜÒýÈëµÄ×°±¸Çå¾²Îó²î¡£¡£¡£¡£ÕýÈç¡°BadUSB¡±µÈÇå¾²ÊÂÎñËùÕ¹Ïֵ쬣¬£¬£¬¼´¼´ÊÇÏûºÄ¼¶Ó²¼þ×ʲú£¬£¬£¬£¬Ò²ÐèÂäʵ¹Ì¼þÑéÖ¤Óë¸üлúÖÆ£¬£¬£¬£¬²Å»ªÓÐÓ÷â¶Â¹¥»÷Õß³£ÓõÄÇ徲ȱ¿Ú¡£¡£¡£¡£
03 ¸ß½×¼ì²âÊÖÒÕ È˹¤ÖÇÄÜÇý¶¯µÄÓ²¼þÇå¾²·ÀÓù
ÔÚÈ«ÇòÊÖÒÕ¾ºÕùÈÕÇ÷Ç¿ÁÒµÄÅä¾°Ï£¬£¬£¬£¬¹Å°åÓ²¼þÇå¾²ÊÖ¶ÎÒÑÄÑÒÔÓ¦¶ÔÖØ´óÍþв¡£¡£¡£¡£Ó²¼þ²ãÃæµÄÒþ²ØÎ£º¦³£Ç±ÔÚÓÚоƬÄÚ²¿¡¢¹Ì¼þÉî´¦»ò¹©Ó¦Á´»·½Ú£¬£¬£¬£¬ÕâÒªÇóÎÒÃǹ¹½¨ÒÔÈ˹¤ÖÇÄÜΪץÊÖµÄÁ¢Òì·ÀÓùϵͳ£¬£¬£¬£¬ÊµÏÖ´Ó±»¶¯Ó¦¶Ôµ½×Ô¶¯·À¿ØµÄ¸ùÌìÐÔÉý¼¶¡£¡£¡£¡£
ÎïÀí²ã¼ì²âÐèÒÀÍÐAIÍ»ÆÆ¹Å°åÊֶξÖÏÞ£¬£¬£¬£¬Í¨¹ý²¶»ñ×°±¸ÎïÀíÌØÕ÷µÄϸ΢Òì³£¾«×¼Ê¶±ðÒþ²ØÍþв£¬£¬£¬£¬ÎªÕ½ÂÔ¼¶Ó²¼þ×ʲúÐÞ½¨µÚÒ»µÀ·ÀµØ£»£»Éè¼Æ½×¶ÎµÄÐÎʽ»¯ÑéÖ¤Ôò´ÓÔ´Í·×è¶ÏΣº¦£¬£¬£¬£¬ÒÔÊýѧÑϽ÷ÐÔ°ü¹Ü½¹µãÄ£¿£¿£¿£¿éÇå¾²£¬£¬£¬£¬ÓëÎïÀí¼ì²âÐγɻ¥²¹¡£¡£¡£¡£
¹Ì¼þ×÷ΪӲ¼þµÄ¡°Éñ¾ÖÐÊࡱ£¬£¬£¬£¬ÆäÇå¾²ÐèÁ¬ÏµAIʵÏÖ¾²Ì¬ÆÊÎöÓ붯̬¼à²âµÄÁª¶¯£¬£¬£¬£¬¼ÈҪʶ±ð¿ª·¢½×¶ÎµÄDZÔÚΣº¦£¬£¬£¬£¬Ò²ÒªÌá·ÀÔËÐÐʱµÄ¶ñÒâ¸Ä¶¯£¬£¬£¬£¬È·±£¿£¿£¿£¿ØÖƲ㲻±»Í»ÆÆ¡£¡£¡£¡£
¹©Ó¦Á´Çå¾²µÄÒªº¦ÔòÔÚÓÚÓÃAIÖØ¹¹Î£º¦ÖÎÀíģʽ£¬£¬£¬£¬Í¨¹ý¶¯Ì¬ÆÀ¹À¹©Ó¦ÉÌΣº¦¡¢ÖÇÄÜʶ±ðÎïÁ÷Òì³£¡¢Ô¤ÅÐDZÔÚΣ»£»ú£¬£¬£¬£¬½«Íþв×èµ²ÔÚÓ²¼þ½øÈëÓ¦Óû·½Ú֮ǰ¡£¡£¡£¡£
ÕâЩÊÖÒÕµÄÐͬ²¢·Ç¼òÆÓµþ¼Ó£¬£¬£¬£¬¶øÊÇÒªÐγÉÏ໥´¥·¢¡¢¿ìËÙÏìÓ¦µÄÓлúÕûÌ塪¡ªÎïÀí²ãÒì³£¿£¿£¿£¿É´¥·¢¹©Ó¦Á´ËÝÔ´ºË²é£»£»¹©Ó¦Á´Î£º¦¶¸Ôöʱ¿ÉÇ¿»¯¹Ì¼þÇå¾²¼à²â£»£»AIµÄÒ»Á¬Ñ§Ï°ÄÜÁ¦¸üÈ÷ÀÓùϵͳÄܹ»ËæÍþвÑÝʧ³£ÊƾÙÐж¯Ì¬Éý¼¶£¬£¬£¬£¬ÊµÏÖ´Óµ¥µã·À»¤µ½Ï໥ÐͬµÄÖʱ䡣¡£¡£¡£
¹é¸ù½áµ×£¬£¬£¬£¬¸ß½×¼ì²âÊÖÒյĽ¹µãÊÇͨ¹ýAIÓë¶àÓòÊÖÒÕµÄÉî¶ÈÈںϣ¬£¬£¬£¬¹¹½¨ÁýÕÖÉè¼Æ¡¢ÖÆÔì¡¢Ó¦ÓÃÈ«ÖÜÆÚµÄÇå¾²ÆÁÕÏ£¬£¬£¬£¬ÎªÕ½ÂÔ¼¶Ó²¼þ×ʲúºÍÒªº¦¼¶Ó²¼þ×ʲú´òÔì¼æ¾ßǰհÐÔÓë˳ӦÐԵķÀ»¤Íø¡£¡£¡£¡£Õâ¼ÈÊÇÓ¦¶ÔÄ¿½ñÌôÕ½µÄÒ»¶¨Ñ¡Ôñ£¬£¬£¬£¬Ò²ÊÇÕùÈ¡ÊÖÒÕ¾ºÕù×Ô¶¯È¨µÄÕ½ÂÔÖ§µã¡£¡£¡£¡£
04 µ±ÎñÖ®¼± È«ÇòÊÖÒÕ¾ºÕùÐÂʱ´úµÄÖйúÕ½ÂÔÓ²¼þÇå¾²
ÔÚµ±½ñʱ´ú£¬£¬£¬£¬ÎÒ¹úÉç»áÀµÒÔÔËתµÄ»ù´¡ÉèÊ©¡¢Êý×Ö¾¼ÃÓë¹ú·Àϵͳ£¬£¬£¬£¬ÏÖÔÚ¶¼Óë¹¹½¨ÔÚÖØ´óÓ²¼þϵͳ֮ÉϵÄÊý×Öµ××ùµÄ¿ÉÐŶÈÉî¶È°ó¶¨¡£¡£¡£¡£Õ½ÂÔ¼¶Ó²¼þ×ʲúÕýÊÇÕâÒ»ÃûÌõĽ¹µãÖ§Öù£¬£¬£¬£¬ÆäÖ÷ÒªÐÔ²»µ«ÌåÏÖÔÚÆäÊÖÒÕÐÔÄÜÉÏ£¬£¬£¬£¬¸üÔÚÓÚÆä×÷ΪÕû¸öÉú̬ϵͳ¡°ÐÅÈÎÖ®¸ù¡±µÄÆæÒìְλ¡£¡£¡£¡£
ÕÆÎÕÕâЩÇå¾²Ó²¼þµÄÉè¼Æ¡¢ÖÆÔì¼°È«ÉúÃüÖÜÆÚÖÎÀí£¬£¬£¬£¬½«¶ÔÎÒ¹ú¸÷¸öÁìÓò±¬·¢ÉîÔ¶Ó°Ï졪¡ª¼È¿ÉΪÈ˹¤ÖÇÄÜÉú³¤¡¢ÃÜÂëѧÑо¿¡¢ÍøÂçÇå¾²½¨Éè¡¢Òªº¦»ù´¡ÉèÊ©·À»¤µÈÌṩÓÐÁ¦Ö§³Ö£¬£¬£¬£¬Ò²¿ÉÄÜÒòÆäʧ¿Ø¶øÖÆÔ¼ÉÏÊöÁìÓòµÄÉú³¤¡£¡£¡£¡£
ÌØÊâÊÇ£¬£¬£¬£¬ÕâЩսÂÔ¼¶Ó²¼þ×ʲúÔÚÈ«Çò»¥ÁªµÄ¹©Ó¦Á´ÖÐÍê³ÉÉè¼Æ¡¢Éú²úÓë°²ÅÅ£¬£¬£¬£¬¶ÔÆäÍêÕûÐÔ¡¢Çå¾²ÐÔ¡¢ÏȽøÐÔµÄÕÆÎÕ²»µ«ÊÇÎÒ¹úÔÚÈ«ÇòÊÖÒÕÖÈÐòÖÐÄÜ·ñÓ®µÃ¾ºÕùÓÅÊÆµÄÒªº¦£¬£¬£¬£¬¸üÊÇÊý×Öʱ´úά»¤¹ú¼ÒÇå¾²ºÍ¿Æ¼¼Ö÷ȨµÄ»ùʯ¡£¡£¡£¡£
ÃæÁÙÕâÒ»ÖØÑ§ÃûÌ㬣¬£¬£¬ÎÒ¹ú±ØÐè½ÓÄɶàά¶ÈµÄÓ¦¶ÔÕ½ÂÔ£¬£¬£¬£¬¼ÈÒªº»ÊµÊÖÒÕ»ù±¾£¬£¬£¬£¬ÓÖÒª¾ß±¸ÖƶȲãÃæµÄ¾ÃÔ¶Ñ۹⡣¡£¡£¡£Õâ°üÀ¨ÒÔÐÅ´´¹¤ÒµÉú³¤Îª½¹µãÆ«Ïò£¬£¬£¬£¬¼ÓËÙÕ½ÂÔ¼¶Ó²¼þµÄ×ÔÖ÷Ìæ»»Àú³Ì£¬£¬£¬£¬ÅàÓýǿʢµÄº£ÄÚÓ²¼þÉè¼ÆÓëÇå¾²ÖÆÔìÄÜÁ¦£»£»ÔÚ¿ÉÐÅÈεĹú¼ÊÍøÂçÖй¹½¨Ôúʵ¿É¿¿µÄÏàÖúͬ°é¹ØÏµ£¬£¬£¬£¬ÒÔ¼°Ö§³Ö¼ì¿¼ÊÔÖ¤¡¢¹©Ó¦Á´È«Á´ÌõÇå¾²µÄÇ°ÑØÑо¿¡£¡£¡£¡£

µ±ÌìϽøÈëÒԿƼ¼Ïòµ¼Á¦ÕùȡΪ±ê¼ÇµÄÐÂʱ´ú£¬£¬£¬£¬ÎÒ¹úΨÓÐÀä¾²¼á¶¨¡¢Á¢ÒìÍ»ÆÆ¡¢¼á¾öÐж¯£¬£¬£¬£¬º»ÊµÊý×ÖÓëÎïÀíϵͳµÄÇå¾²»ù±¾£¬£¬£¬£¬²Å»ªÔÚÀúÊ·Îę̀ÉÏʼÖÕÕ¼ÓÐ×Ô¶¯£¬£¬£¬£¬³ÉΪȫÇòÉú³¤ÃûÌõÄËÜÔìÕß¶ø·Ç±»¶¯Ë³Ó¦µÄ×·ËæÕß¡£¡£¡£¡£×¯ÏÐÓÎÏ·Ô¸ÓëÒµ½çͬÈÊΪÕâһĿµÄЯÊÖÆð¾¢£¡
Ïà¹ØÔĶÁ
1¡¢×¯ÏÐÓÎÏ·£º¡¸Çå¾²+ÖÇË㡹ȫջ¹ú²ú»¯£¬£¬£¬£¬ÖþÆðÖйú¿Æ¼¼µÄ×ÔÖ÷֮·
2¡¢¹¤ÐŲ¿ÐÅ´´µä·¶£º×¯ÏÐÓÎÏ·¡°¹ú²ú»¯AI´óÄ£×ÓÖÇÄܸ¨ÖúÇå¾²ÔËÓª½â¾ö¼Æ»®¡±
3¡¢×¯ÏÐÓÎÏ·ÈëÑ¡¹¤ÐŲ¿ÐÅÏ¢ÊÖÒÕÓ¦ÓÃÁ¢Òì½â¾ö¼Æ»®
4¡¢×¯ÏÐÓÎÏ·Ôٵǡ°ÖйúÐÅ´´ÆóÒµ°ÙÇ¿°ñ¡±£¬£¬£¬£¬Á¬ÈΡ°ÖйúÐÅ´´ÐÅÏ¢Çå¾²ÐÐÒµµä·¶ÆóÒµ¡±

¾©¹«Íø°²±¸ 11010802026257ºÅ